Упражнение 220 Часть 1 ГДЗ Быстрова Кибирева 9 класс (Русский язык)
220 1 Прочитайте предложения. Найдите в них обстоятельства цели. Преобразуйте простые предложения, заменяя обстоятельства цели придаточными предложениями. Используйте различные целевые союзы.


Ниже вариант решения задания из учебника Быстрова, Кибирева 9 класс, Русское слово:
220 1 Прочитайте предложения. Найдите в них обстоятельства цели.
Преобразуйте простые предложения, заменяя обстоятельства цели придаточными предложениями. Используйте различные целевые союзы.
1) Я начинал много раз писать дневник с целью заносить в него каждую мелочь. 2) Для сохранения2 и упрочения мира на земле нужны усилия всех народов. 3) Заповедники нужны для выяснения влияния2 не тронутого никем леса на окружающую среду. 4) Как-то в солнечный день Юра выставил свою коллекцию жуков на крыльцо просушить. (Г. Скребицкий) 5) За малиною ушли подружки в бор. (Я. Некрасов) 6) Месяц величаво поднялся на небо посветить добрым людям. (Я. Гоголь) 7) Я присяду под берёзкой зарядить фотоаппарат. (К. Паустовский) 8) Я бегу вниз узнать, что там за шум. (Г. Федосеев)
1) Я начинал много раз писать дневник, чтобы заносить в него каждую мелочь.
2) Для того чтобы сохранить и упрочить мир на земле, нужны усилия всех народов.
3) Заповедники нужны, с тем чтобы выяснить влияние не тронутого никем леса на окружающую среду.
4) Как-то в солнечный день Юра выставил свою коллекцию жуков, чтобы просушить.
5) Для того чтобы набрать малины, ушли подружки в бор.
6) Месяц величаво поднялся на небо, дабы посветить добрым людям.
7) Я присяду под берёзкой, чтобы зарядить фотоаппарат.
8) Я бегу вниз, с тем чтобы узнать, что там за шум.
Сохранения2, влияния2.
2. Выполните синтаксический разбор полученных в результате преобразований предложений 2, 3.
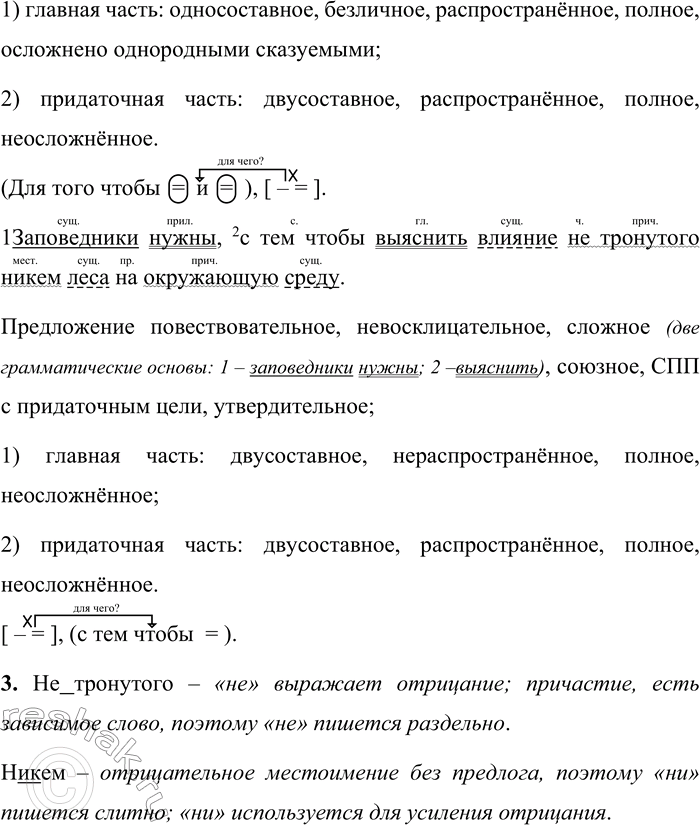
1Для того чтобы сохранить и упрочить мир на земле, 2нужны усилия всех народов.
Предложение повествовательное, невосклицательное, сложное (две грамматические основы: 1 – сохранить и упрочить; 2 –нужны усилия), союзное, СПП с придаточным цели, утвердительное;
1) главная часть: односоставное, безличное, распространённое, полное, осложнено однородными сказуемыми;
2) придаточная часть: двусоставное, распространённое, полное, неосложнённое.
(Для того чтобы = и = ), [ – = ].
1Заповедники нужны, 2с тем чтобы выяснить влияние не тронутого никем леса на окружающую среду.
Предложение повествовательное, невосклицательное, сложное (две грамматические основы: 1 – заповедники нужны; 2 –выяснить), союзное, СПП с придаточным цели, утвердительное;
1) главная часть: двусоставное, нераспространённое, полное, неосложнённое;
2) придаточная часть: двусоставное, распространённое, полное, неосложнённое.
[ – = ], (с тем чтобы = ).
3. Объясните правописание выделенных слов.
Не тронутого – «не» выражает отрицание; причастие, есть зависимое слово, поэтому «не» пишется раздельно.
Никем – отрицательное местоимение без предлога, поэтому «ни» пишется слитно; «ни» используется для усиления отрицания.
