Упражнение 259 Часть 1 ГДЗ Быстрова Кибирева 9 класс (Русский язык)
259 1. Запишите отрывок из книги «Лицо времени». Определите виды придаточных в предложениях второго абзаца. Выполните их синтаксический разбор. Составьте вертикальные и горизонтальные схемы этих предложений.



Ниже вариант решения задания из учебника Быстрова, Кибирева 9 класс, Русское слово:
259 1. Запишите отрывок из книги «Лицо времени». Определите виды придаточных в предложениях второго абзаца. Выполните их синтаксический разбор. Составьте вертикальные и горизонтальные схемы этих предложений.
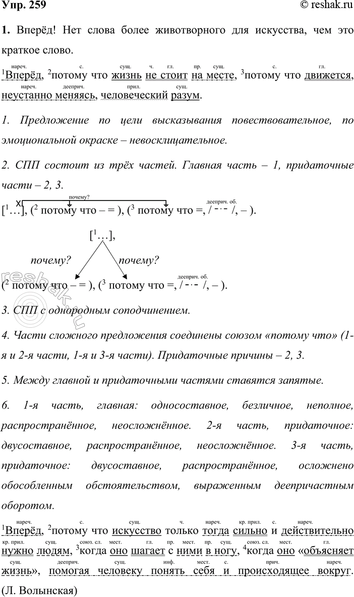
Вперёд! Нет слова более животворного для искусства, чем это краткое слово.
Вперёд, потому что жизнь не стоит на месте, потому что движется, неустанно меняясь, человеческий разум. Вперёд, потому что искусство только тогда сильно и действительно нужно людям, когда оно шагает с ними в ногу, когда оно «объясняет жизнь», помогая человеку понять себя и происходящее вокруг.
(Л. Волынский)
Вперёд! Нет слова более животворного для искусства, чем это краткое слово.
1Вперёд, 2потому что жизнь не стоит на месте, 3потому что движется, неустанно меняясь, человеческий разум.
1. Предложение по цели высказывания повествовательное, по эмоциональной окраске – невосклицательное.
2. СПП состоит из трёх частей. Главная часть – 1, придаточные части – 2, 3.
[1…], (2 потому что – = ), (3 потому что =, / /, – ).
[1…], почему? почему?
(2 потому что – = ), (3 потому что =, / /, – ).
3. СПП с однородным соподчинением.
4. Части сложного предложения соединены союзом «потому что» (1-я и 2-я части, 1-я и 3-я части). Придаточные причины – 2, 3.
5. Между главной и придаточными частями ставятся запятые.
6. 1-я часть, главная: односоставное, безличное, неполное, распространённое, неосложнённое. 2-я часть, придаточное: двусоставное, распространённое, неосложнённое. 3-я часть, придаточное: двусоставное, распространённое, осложнено обособленным обстоятельством, выраженным деепричастным оборотом.
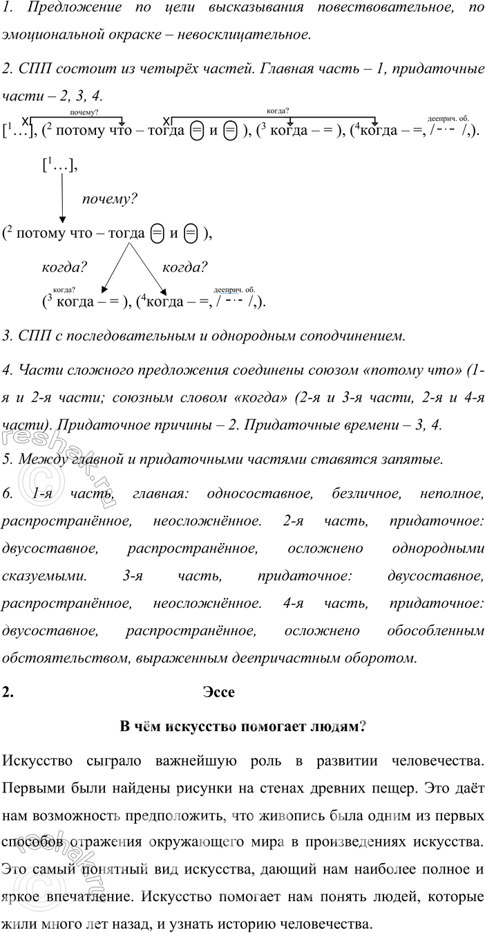
1Вперёд, 2потому что искусство только тогда сильно и действительно нужно людям, 3когда оно шагает с ними в ногу, 4когда оно «объясняет жизнь», помогая человеку понять себя и происходящее вокруг. (Л. Волынская)
1. Предложение по цели высказывания повествовательное, по эмоциональной окраске – невосклицательное.
2. СПП состоит из четырёх частей. Главная часть – 1, придаточные части – 2, 3, 4.
[1…], (2 потому что – тогда = и = ), (3 когда – = ), (4когда – =, / /,).
[1…], почему?
(2 потому что – тогда = и = ),
когда? когда?
(3 когда – = ), (4когда – =, / /,).
3. СПП с последовательным и однородным соподчинением.
4. Части сложного предложения соединены союзом «потому что» (1-я и 2-я части; союзным словом «когда» (2-я и 3-я части, 2-я и 4-я части). Придаточное причины – 2. Придаточные времени – 3, 4.
5. Между главной и придаточными частями ставятся запятые.
6. 1-я часть, главная: односоставное, безличное, неполное, распространённое, неосложнённое. 2-я часть, придаточное: двусоставное, распространённое, осложнено однородными сказуемыми. 3-я часть, придаточное: двусоставное, распространённое, неосложнённое. 4-я часть, придаточное: двусоставное, распространённое, осложнено обособленным обстоятельством, выраженным деепричастным оборотом.
2. Напишите эссе на тему «В чём искусство помогает людям?». Как отвечает на этот вопрос автор текста? А какое искусство помогает в жизни вам?
Эссе
В чём искусство помогает людям?
Искусство сыграло важнейшую роль в развитии человечества. Первыми были найдены рисунки на стенах древних пещер. Это даёт нам возможность предположить, что живопись была одним из первых способов отражения окружающего мира в произведениях искусства. Это самый понятный вид искусства, дающий нам наиболее полное и яркое впечатление. Искусство помогает нам понять людей, которые жили много лет назад, и узнать историю человечества.
Искусство жило и развивалось вместе с человечеством. Л. Волынский в своём произведении «Лицо времени» так пишет об искусстве: «Вперёд! Нет слова более животворного для искусства, чем это краткое слово». Автор утверждает, что «искусство только тогда сильно и действительно нужно людям, когда оно шагает с ними в ногу, когда оно «объясняет жизнь», помогая человеку понять себя и происходящее вокруг».
Искусство создает наше представление о красоте и гармонии, оказывает огромное влияние на наши души, чувства, формирует наши моральные ценности. Искусство формирует наш кругозор и обогащает наш внутренний мир. Оно заставляет задуматься о смысле жизни, о том, как должны жить люди, что является идеалом красоты, что является любовью.
Искусство воспитывает людей – делает их более гуманными и добрыми. Язык искусства универсален. Все, несмотря на возраст, национальность, род занятий, понимают, что говорит художник, композитор или скульптор, потому что настоящее искусство обращается к сердцу и уму человека, к его чувствам и провозглашает жизнь.
Таким образом, искусство – одна из самых важных частей нашей жизни. Искусство помогает нам двигаться вперёд, понимать себя и окружающий нас мир, наслаждаться красотой и неповторимостью земной жизни.
