Упражнение 260 Часть 1 ГДЗ Быстрова Кибирева 9 класс (Русский язык)
260 1. Прочитайте предложения, объясните знаки препинания. Составьте горизонтальные и вертикальные схемы этих предложений. 1) Она сказала это так внятно, что я и теперь не постигаю, каким образом Приимков, который в это мгновенье входил в комнату, не слыхал ничего.






Ниже вариант решения задания из учебника Быстрова, Кибирева 9 класс, Русское слово:
260 1. Прочитайте предложения, объясните знаки препинания. Составьте горизонтальные и вертикальные схемы этих предложений.
1) Она сказала это так внятно, что я и теперь не постигаю, каким образом Приимков, который в это мгновенье входил в комнату, не слыхал ничего. (И. Тургенев) 2) Молодой Ростов стоял у окна с Долоховым, с которым он недавно познакомился и знакомством которого он дорожил. (Л. Толстой) 3) Хотя Леонтьеву и очень хотелось поехать в лесничество2 к Петру Максимовичу, но он решил до осени пока, хотя бы вчерне3 не окончив книгу, никуда нс выезжать из Ленинграда. (К. Паустовский) 4) Дальнейший разговор их я нс передаю, потому что он был бессвязен и пуст, как разговоры всех молодых людей, которым нечего делать. (М. Лермонтов) о) А когда солнце, обещая долгий непобедимый зной, стало припекать землю, всё живое, что ночью двигалось и издавало звуки, погрузилось в полусон. (Л. Чехов) 6) Было непонятно, почему этот беглый свет вырывает из темноты только эту берёзу, когда вокруг неё шумят под ветром тысячи3 других деревьев. (К. Паустовский) 7) Как ни хотелось моему отцу исполнить обещание, данное матери, горячо им3 любимой,
как ни хотелось ему в Багрово, в свой дом, в своё хозяйство, в свой деревенский образ жизни, к деревенским своим3 занятиям и удовольствиям, но мысль ослушаться Прасковьи Ивановны нс входила ему в голову. (С. Аксаков) 8) На следующий3 день Санин лежал ещё в постели, как уже Эмиль, в праздничном1 платье, с тросточкой в руке и сильно напомаженный, ворвался к нему в комнату и объявил, что герр Клюбср сейчас прибудет с каретой, что погода обещает быть удивительной2, что у них уже всё готово, но что мама не поедет, потому что у неё опять разболелась голова. (И. Тургенев)
1) 1Она сказала это так внятно, (запятая разделяет главную и придаточную части) 2что я и теперь не постигаю, (запятая разделяет придаточные части) 3каким образом Приимков, (запятая разделяет придаточные части) 4который в это мгновенье входил в комнату, (запятая разделяет придаточные части) 3не слыхал ничего. (И. Тургенев)
2) 1Молодой Ростов стоял у окна с Долоховым, (запятая разделяет главную и придаточную части) 2с которым он недавно познакомился и 3знакомством которого он дорожил. (Л. Толстой)
3) 1Хотя Леонтьеву и очень хотелось поехать в лесничество к Петру Максимовичу, (запятая разделяет главную и придаточную части) 2но он решил до осени пока, хотя бы вчерне не окончив книгу, (запятыми выделяется деепричастный оборот) никуда не выезжать из Ленинграда (придаточная часть осложнена обособленным обстоятельством, выраженным деепричастным оборотом.). (К. Паустовский)
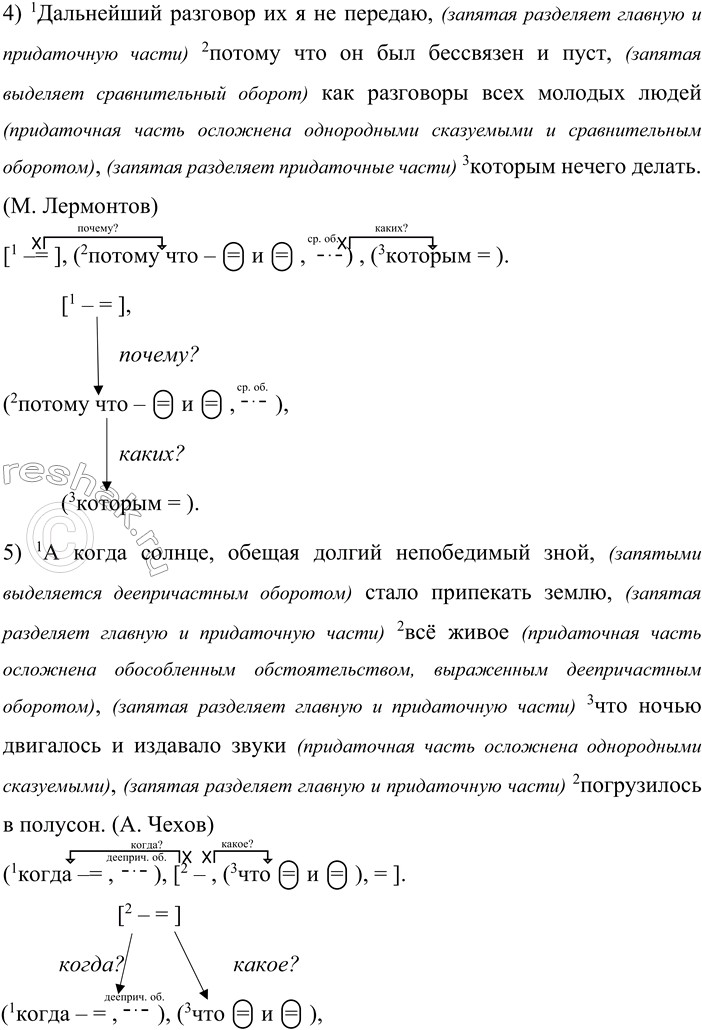
4) 1Дальнейший разговор их я не передаю, (запятая разделяет главную и придаточную части) 2потому что он был бессвязен и пуст, (запятая выделяет сравнительный оборот) как разговоры всех молодых людей (придаточная часть осложнена однородными сказуемыми и сравнительным оборотом), (запятая разделяет придаточные части) 3которым нечего делать. (М. Лермонтов)
5) 1А когда солнце, обещая долгий непобедимый зной, (запятыми выделяется деепричастным оборотом) стало припекать землю, (запятая разделяет главную и придаточную части) 2всё живое (придаточная часть осложнена обособленным обстоятельством, выраженным деепричастным оборотом), (запятая разделяет главную и придаточную части) 3что ночью двигалось и издавало звуки (придаточная часть осложнена однородными сказуемыми), (запятая разделяет главную и придаточную части) 2погрузилось в полусон. (А. Чехов)
6) 1Было непонятно, (запятая разделяет главную и придаточную части) 2почему этот беглый свет вырывает из темноты только эту берёзу, (запятая разделяет придаточные части) 3когда вокруг неё шумят под ветром тысячи других деревьев. (К. Паустовский)
[1 = ], (2почему – =), (3когда = – ).
7) 1Как ни хотелось моему отцу исполнить обещание, (запятая выделяет причастный оборот) данное матери, (запятая выделяет деепричастный оборот) горячо им любимой, (запятая разделяет придаточные части) 2как ни хотелось ему в Багрово, в свой дом, в своё хозяйство, в свой деревенский образ жизни, (запятые разделяют однородные обстоятельства) к деревенским своим занятиям и удовольствиям (придаточная часть осложнена однородными обстоятельствами), (запятая разделяет главную и придаточную части) 3но мысль ослушаться Прасковьи Ивановны не входила ему в голову. (С. Аксаков)
8) 1На следующий день Санин лежал ещё в постели, (запятая разделяет главную и придаточную части) 2как уже Эмиль, (запятая выделяет обособленное определение) в праздничном платье, (запятая разделяет однородные обособленные определения) с тросточкой в руке и сильно напомаженный, (запятая выделяет обособленное определение) ворвался к нему в комнату и объявил (придаточная часть осложнена однородными обособленными определениями), (запятая разделяет придаточные части) 3что герр Клюбер сейчас прибудет с каретой, (запятая разделяет придаточные части) 4что погода обещает быть удивительной, (запятая разделяет придаточные части) 5что у них уже всё готово, (запятая разделяет придаточные части) но 6что мама не поедет, (запятая разделяет придаточные части) 7потому что у неё опять разболелась голова. (И. Тургенев)
Праздничном1– [празнtaskичtaskнам]
п – [п] – согласный, глухой, твёрдый, парный;
р – [р] – согласный, звонкий, сонорный, твёрдый, парный;
а – [а] – гласный, ударный;
з – [з] – согласный, звонкий, твёрдый, парный;
д – [-];
н – [нtask] – согласный, звонкий, сонорный, мягкий, парный;
и – [и] – гласный, безударный;
ч – [чtask] – согласный, глухой, мягкий, непарный;
н – [н] – согласный, звонкий, сонорный, твёрдый, парный;
о – [а] – гласный, безударный;
м – [м] – согласный, звонкий, сонорный, твёрдый, непарный.
11 букв, 10 звуков.
Буква «д» не обозначает звука.
Лесничество2, удивительной2
Вчерне3 (не окончив)
Вчерне не окончив
1. Беспощадно – наречие, относится к деепричастию, обозначает признак действия.
2. Морфологические признаки:
неизменяемое;
наречие образа действия: не окончив (как?) вчерне.
3. В предложении является обстоятельством.
Тысячи3 (деревьев)
1. Деревьев (сколько?) тысячи. Тысячи – числит., указывает количество.
2. Нач. форма – тысяча.
3. Морфологические признаки:
пост.: колич., прост., целое;
непост.: употреблено в форме мн. ч., Р. п.
4. В предложении является подлежащим в составе словосочетания: шумят (что?) тысячи (деревьев).
Им3 (любимой)
1. Любимой (кем?) им. Им – мест., указывает на предмет.
2. Нач. форма – он.
3. Морфологические признаки:
пост.: личное, 3-е л.;
непост.: употреблено в форме ед. ч., м. р., Т. п.
4. В предложении является определением в составе словосочетания: матери (какой?) горячо им любимой.
(К) своим3 (занятиям)
1. К занятиям (чьим?) своим. Свой – мест., указывает на принадлежность предмета.
2. Нач. форма – свой.
3. Морфологические признаки:
пост.: притяж.;
непост.: употреблено в форме мн. ч., Д. п.
4. В предложении является определением: к занятиям (чьим?) своим.
(На) следующий3 (день)
1. На день (какой?) следующий. Следующий – имя прил., обозначает признак предмета.
2. Нач. форма – следующий.
3. Морфологические признаки:
пост.: относительное;
непост.: употреблено в ед. ч., м. р., В. п.
4. В предложении является обстоятельством в составе словосочетания: лежал (когда?) на следующий день.
2. Укажите, чем осложнены предложения, и объясните пунктограммы.
См. задание 1.
