Упражнение 261 Часть 1 ГДЗ Быстрова Кибирева 9 класс (Русский язык)
261 1 Спишите предложения, расставляя недостающие знаки препинания, вставляя пропущенные буквы и раскрывая скобки. 1) Воспитывайте в себе ид..алы будущего ибо это своего рода солнечные лучи без жив..творящею действия которых земной шар превратился бы в камень.1 (М.




Ниже вариант решения задания из учебника Быстрова, Кибирева 9 класс, Русское слово:
261 1 Спишите предложения, расставляя недостающие знаки препинания, вставляя пропущенные буквы и раскрывая скобки.
1) Воспитывайте в себе ид..алы будущего ибо это своего рода солнечные лучи без жив..творящею действия которых земной шар превратился бы в камень.1 (М. Салтыков Щедрин) 2) (Нс)-ужели мы все так (не)иогрсшимы что не можем расходиться в наших убеждениях когда жизнь так сложна. (Л. Толстой) 3) Нужно с горестью пр..знат(?)ся что р..альная личность писателя художника артиста редко сови..дает с тем представлением какое мы составляем по их произв..дениям. (В. Короленко) 4) Общее виеЧсТление было цельное и обаятельное (не)смотря на то что я сочу(?)ствовал далеко (не)всему что было написано Чеховым. (В. Короленко) 5) И у Чехова болело сердце (от)того что он тратит время здесь и..чего не видя когда ему нужно было быть там в России на севере чтобы следить за отблесками ночи на тесовой избе или в омутах родных пр..тихших озёр. (К. Паустов ский) 6) Если внимательно прочесть всё написа(н,нн)ое Пришвиным то останется убеждение что он не успел ра(с,сс)казать нам и сотой доли того что он превосходно видел и знал. (К. Па устовский) 7) Пер..вод стихотворения как(бы) близок он ни был отл..чается от оригинала как гипсовая маска отл..чается от живого лица. (В. Солоухин) 8) Чтобы воси..тат(?)ся и не стоять ниже уровня среды в которую попал (недостаточно прочесть Пиквика и вызубрить мон..лог Фауста. (А Чехов)
1) Воспитывайте в себе идеалы будущего, ибо это своего рода солнечные лучи, без животворящего действия которых земной шар превратился бы в камень. (М. Салтыков-Щедрин) (последовательное подчинение)
2) Неужели мы все так непогрешимы, что не можем расходиться в наших убеждениях, когда жизнь так сложна. (Л. Толстой) (последовательное подчинение)
3) Нужно с горестью признаться, что реальная личность писателя, художника, артиста редко совпадает с тем представлением, какое мы составляем по их произведениям. (В. Короленко) (последовательное подчинение)
4) Общее впечатление было цельное и обаятельное, несмотря на то что я сочувствовал далеко не всему, что написано Чеховым. (В. Короленко) (последовательное подчинение) (последовательное подчинение)
5) И у Чехова болело сердце от того, что он тратит время здесь, ничего не видя, когда ему нужно было быть там, в России, на севере, чтобы следить за отблесками ночи на тёсовой избе или в омутах родных притихших озёр. (К. Паустовский) (последовательное подчинение)
6) Если внимательно прочесть всё, написанное Пришвиным, то останется убеждение, что он не успел рассказать нам и сотой доли того, что он превосходно видел и знал. (К. Паустовский) (неоднородное соподчинение и последовательное подчинение)
7) Перевод стихотворения, как бы близок он ни был, отличается от оригинала, как гипсовая маска отличается от живого лица. (В. Солоухин) (неоднородное соподчинение)
8) Чтобы воспитаться и не стоять ниже уровня среды, в которую попал, недостаточно прочесть Пиквика и вызубрить монолог Фауста. (А. Чехов) (последовательное подчинение)
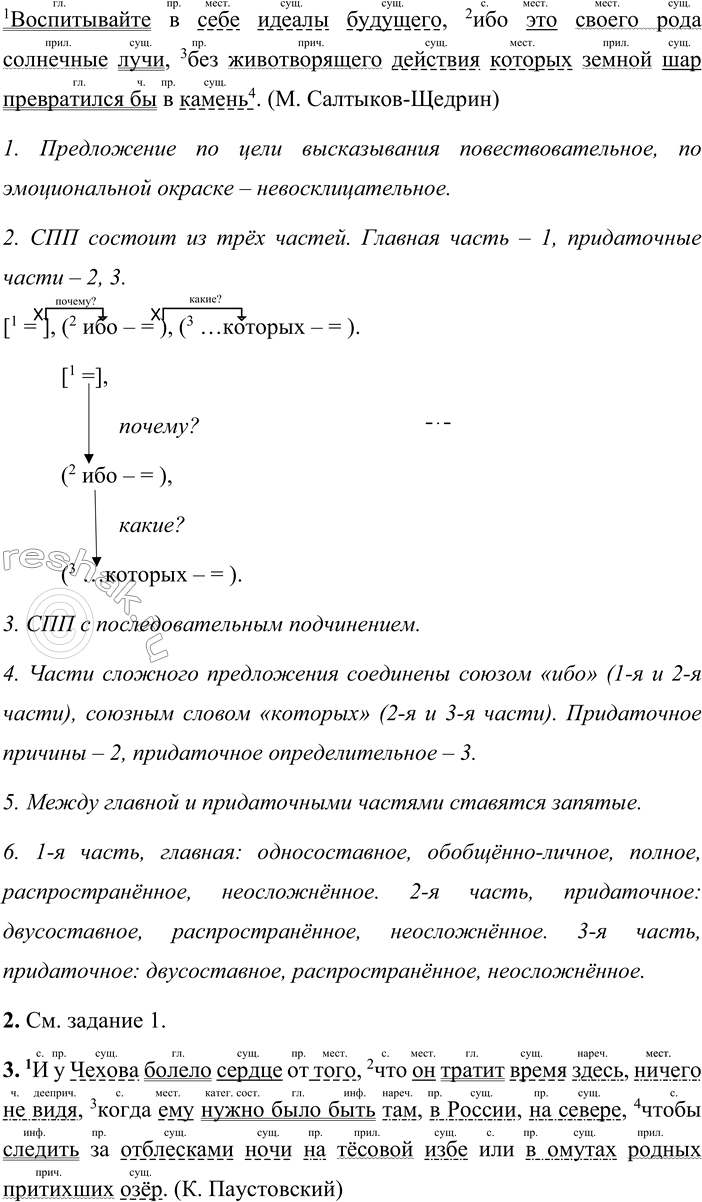
1Воспитывайте в себе идеалы будущего, 2ибо это своего рода солнечные лучи, 3без животворящего действия которых земной шар превратился бы в камень4. (М. Салтыков-Щедрин)
1. Предложение по цели высказывания повествовательное, по эмоциональной окраске – невосклицательное.
2. СПП состоит из трёх частей. Главная часть – 1, придаточные части – 2, 3.
3. СПП с последовательным подчинением.
4. Части сложного предложения соединены союзом «ибо» (1-я и 2-я части), союзным словом «которых» (2-я и 3-я части). Придаточное причины – 2, придаточное определительное – 3.
5. Между главной и придаточными частями ставятся запятые.
6. 1-я часть, главная: односоставное, обобщённо-личное, полное, распространённое, неосложнённое. 2-я часть, придаточное: двусоставное, распространённое, неосложнённое. 3-я часть, придаточное: двусоставное, распространённое, неосложнённое.
2. Укажите виды подчинения предложений.
См. задание 1.
3. Найдите предложение, состоящее из четырёх частей, которые последовательно подчиняются главной части. Сделайте синтаксический разбор этого предложения.
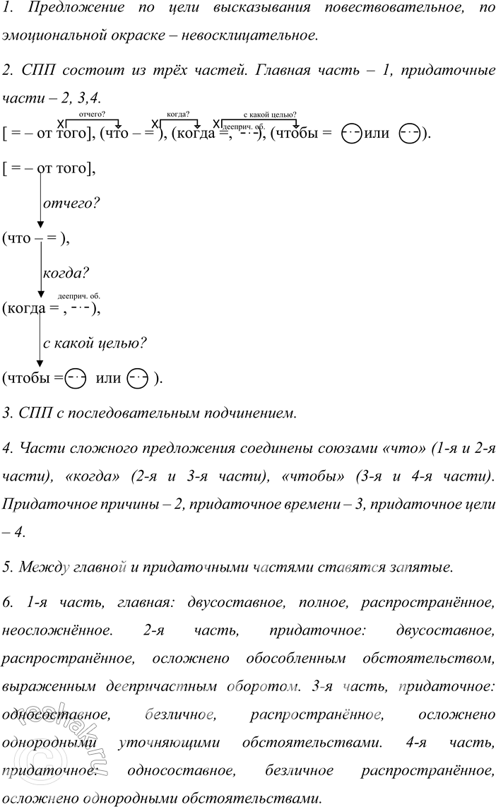
1И у Чехова болело сердце от того, 2что он тратит время здесь, ничего не видя, 3когда ему нужно было быть там, в России, на севере, 4чтобы следить за отблесками ночи на тёсовой избе или в омутах родных притихших озёр. (К. Паустовский)
1. Предложение по цели высказывания повествовательное, по эмоциональной окраске – невосклицательное.
2. СПП состоит из трёх частей. Главная часть – 1, придаточные части – 2, 3,4.
[ = – от того], (что – = ), (когда =, ), (чтобы = или ).
[ = – от того],
отчего?
(что – = ),
когда?
(когда = , ),
с какой целью?
(чтобы = или ).
3. СПП с последовательным подчинением.
4. Части сложного предложения соединены союзами «что» (1-я и 2-я части), «когда» (2-я и 3-я части), «чтобы» (3-я и 4-я части). Придаточное причины – 2, придаточное времени – 3, придаточное цели – 4.
5. Между главной и придаточными частями ставятся запятые.
6. 1-я часть, главная: двусоставное, полное, распространённое, неосложнённое. 2-я часть, придаточное: двусоставное, распространённое, осложнено обособленным обстоятельством, выраженным деепричастным оборотом. 3-я часть, придаточное: односоставное, безличное, распространённое, осложнено однородными уточняющими обстоятельствами. 4-я часть, придаточное: односоставное, безличное распространённое, осложнено однородными обстоятельствами.
4. Назовите предложения, соответствующие схемам.
1) Если внимательно прочесть всё, написанное Пришвиным, то останется убеждение, что он не успел рассказать нам и сотой доли того, что он превосходно видел и знал. (К. Паустовский)
2) Чтобы воспитаться и не стоять ниже уровня среды, в которую попал, недостаточно прочесть Пиквика и вызубрить монолог Фауста. (А. Чехов)
5. Выполните словообразовательный разбор выделенных слов.
Будущего
Горестью
Представлением
Составляем
Сочувствовал
Ничего
Внимательно
Убеждение
