Упражнение 22 Часть 2 ГДЗ Быстрова Кибирева 9 класс (Русский язык)
22 Закончите предложения и запишите их, правильно расставляя знаки препинания на стыке союзов. Составьте схемы этих предложений. 1) Однородные члены предложения разделяются занятой но если...

Ниже вариант решения задания из учебника Быстрова, Кибирева 9 класс, Русское слово:
22 Закончите предложения и запишите их, правильно расставляя знаки препинания на стыке союзов. Составьте схемы этих предложений.
1) Однородные члены предложения разделяются занятой но если...
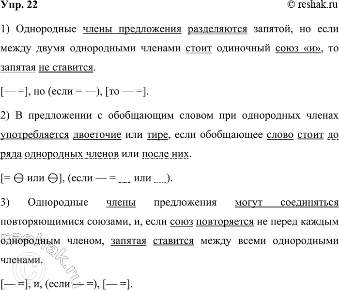
Однородные члены предложения разделяются запятой, но если между двумя однородными членами стоит одиночный союз «и», то запятая не ставится.
[— =], но (если = —), [то — =].
2) В предложении с обобщающим словом при однородных членах употребляется двоеточие или тире если...
В предложении с обобщающим словом при однородных членах употребляется двоеточие или тире, если обобщающее слово стоит до ряда однородных членов или после них.
[= или ], (если — = или ).
3) Однородные члены предложения могут соединяться повторяющимися союзами и если союз повторяется не перед каждым однородным членом...
Однородные члены предложения могут соединяться повторяющимися союзами, и, если союз повторяется не перед каждым однородным членом, запятая ставится между всеми однородными членами.
[— =], и, (если — =), [— =].
