Лабораторная работа 26 ГДЗ Габриелян 9 класс (учебник 2013г) (Химия)
Лабораторный опыт № 26 Качественная реакция на галогенид-ионы Налейте в три пробирки растворы солей натрия или калия: в 1-ю—хлорида, во 2-ю— бромида, в 3-ю — иодида.


Ниже вариант решения задания из учебника Габриелян 9 класс, Дрофа:
Лабораторный опыт № 26
Качественная реакция на галогенид-ионы
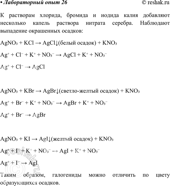
Налейте в три пробирки растворы солей натрия или калия: в 1-ю—хлорида, во 2-ю— бромида, в 3-ю — иодида. Затем в каждую пробирку добавьте с помощью пипетки несколько капель раствора нитрата серебра. Что наблюдаете? Можно ли по цвету образовавшегося продукта реакции определить галогенид-ионы? Запишите уравнения реакций в молекулярной и ионной форме.
Bo всех пробирках выпадает осадок при добавлении нитрата серебра AgNO3:
NaCl + AgNO3 = AgClv + NaNO3 - выпадает белый осадок
Сl- + Ag+ = AgClv
NaBr + AgNO3 = AgBrv+ NaNO3 - выпадает бледно-желтый осадок
Br- + Ag+ = AgBrv
NaI + AgNO3 = AgIv + NaNO3 - выпадает желтый осадок
I- + Ag+ = AgIv
