Лабораторная работа 35 ГДЗ Габриелян 9 класс (учебник 2013г) (Химия)
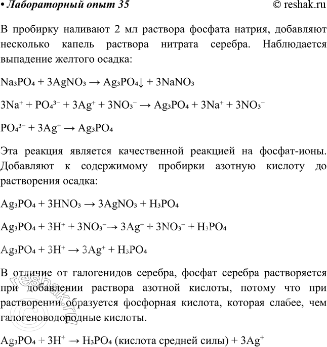
Лабораторный опыт № 35 Распознавание фосфатов Налейте в пробирку 1—2 мл раствора фосфата натрия или калия. C помощью пипетки добавьте к нему несколько капель раствора нитрата серебра.


Ниже вариант решения задания из учебника Габриелян 9 класс, Дрофа:
Лабораторный опыт № 35
Распознавание фосфатов
Налейте в пробирку 1—2 мл раствора фосфата натрия или калия. C помощью пипетки добавьте к нему несколько капель раствора нитрата серебра. Что наблюдаете? Запишите молекулярное и ионное уравнения. Можно ли считать эту реакцию качественной на фосфат-ион? Добавьте к содержимому пробирки азотную кислоту до растворения осадка. Почему это происходит?
B реакции фосфата натрия с нитратом серебра выпадает осадок желтого цвета - фосфат серебра Ag3PO4. Это качественная реакция на ионы PO43-.
3AgNО3 + Na3PO4 = Ag3PO4v + 3NaNO3
3Ag+ + PO43- = Ag3PO4v
Если затем в пробирку добавить азотную кислоту HNО3, то осадок растворится, так как азотная кислота сильнее фосфорной H3PO4 и вытесняет ее из солей:
Ag3PO4v + 3HNО3 = 3AgNО3 + H3PO4
Ag3PO4v + ЗН+ = 3Ag+ + H3PO4
