Параграф 15 Вопрос 6 ГДЗ Габриелян 9 класс (учебник 2013г) (Химия)
Используя в качестве примера приведённое в предыдущем параграфе сочинение ученицы, напишите своё сочинение о химическом веществе или процессе, посвящённое химии щёлочноземельных металлов.

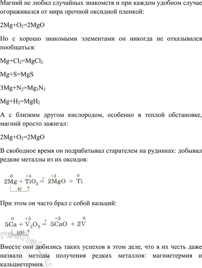
Ниже вариант решения задания из учебника Габриелян 9 класс, Дрофа:
Используя в качестве примера приведённое в предыдущем параграфе сочинение ученицы, напишите своё сочинение о химическом веществе или процессе, посвящённое химии щёлочноземельных металлов.
