Параграф 25 Вопрос 4 ГДЗ Габриелян 9 класс (учебник 2013г) (Химия)
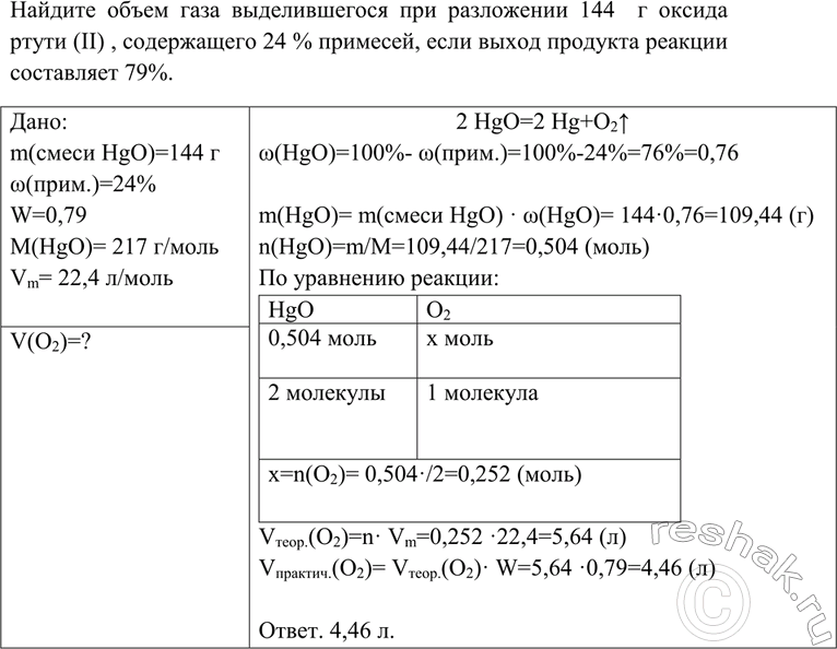
Английский химик Дж. Пристли получил кислород разложением оксида ртути (II). Напишите уравнение этой реакции. Придумайте и решите задачу, в условии которой были бы указаны масса исходного вещества и доля в нём примесей, а требовалось бы найти объём кислорода при известном выходе его от теоретически возможного.

Ниже вариант решения задания из учебника Габриелян 9 класс, Дрофа:
Английский химик Дж. Пристли получил кислород разложением оксида ртути (II). Напишите уравнение этой реакции. Придумайте и решите задачу, в условии которой были бы указаны масса исходного вещества и доля в нём примесей, а требовалось бы найти объём кислорода при известном выходе его от теоретически возможного.
