Практическая работа 3 ГДЗ Габриелян 9 класс (учебник 2013г) (Химия)
Практическая работа №3 Вариант 1 Прильем к каждому веществу воду. Получились растворы этих веществ. Добавим раствор серной кислоты H2SO4: - Первая пробирка:






Ниже вариант решения задания из учебника Габриелян 9 класс, Дрофа:
Практическая работа №3
Вариант 1
Прильем к каждому веществу воду. Получились растворы этих веществ.
Добавим раствор серной кислоты H2SO4:
- Первая пробирка:
2NaOH + H2SO4 = Na2SO4 + 2Н2O
2Н+ + ОН- = Н2O
Нет видимых изменений — это а) NaOH (гидроксид настрия «едкий натр»).
- Вторая пробирка:
К2СO3 + H2SO4 = K2SO4 + Н2O + СO2 ^
СО2- + 2 Н+ = Н2O + СO2 ^
Выделяется углекислый газ — значит это б) К2СO3 (карбонат калия).
- Третья пробирка:
ВаCl2 + H2SO4 = BaSO4 v+ 2HCl
Ba2+ + SO2- = BaSO4 v
Видим белый осадок BaSO4 — значит искомое вещество в) ВаCl2(хлорид бария)
Вариант 2.
Прильем к каждому веществу воду. Получились растворы этих веществ.
- В одной пробирке вещество не растворяется — это а) СаСO3 (карбонат кальция)
Для окончательной проверки добавим раствор соляной кислоты НCl:
СаСO3 + 2 НCl = СаCl2 + Н2O + СO2 ^
СаСO3 + 2 Н+ = Са2++Н2O + СO2 ^
Выделяется углекислый газ СO2
- Вторая пробирка:
Na2SO4 + ВаCl2 = 2NaCl + BaSO4 v
Ва2+ + SO2-4 = BaSO4 v
Выпадает белый осадок — значит это б) сульфат натрия Na2SO4.
- Третья пробирка:
в) Хлорид калия KCl можно определить с помощью реакции с нитратом серебра AgNO3:
KCl + AgNO3 = KNO3 + AgClv
В результате реакции образуется белый творожистый осадок хлорида серебра AgClv. Это качественная реакция на хлорид-ионы Cl(-).
Вариант 3.
- Первая пробирка:
Ba(NO3)2 + ВаCl2 =/=
Не наблюдается видимых изменений — значит это а) Ba(NO3)2
- Вторая пробирка:
Na2SO4 + ВаCl2 = 2 NaCl + BaSO4v
Ва2+ + SO2-4 = BaSO4 v
Выпадает белый осадок — значит это б) сульфат натрия Na2SO4.
- В третьей пробирке вещество не растворяется — это в) СаСO3 (карбонат кальция)
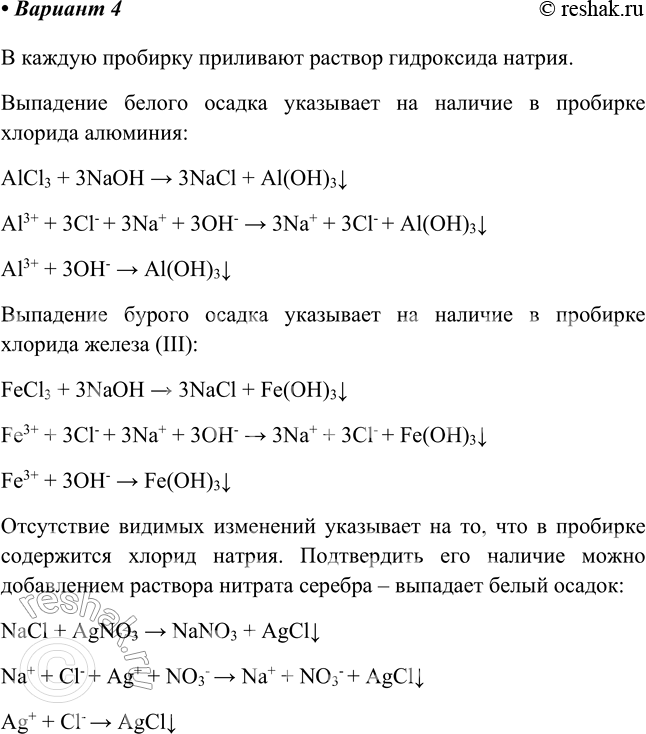
Вариант 4.
Добавим к веществам немного раствора NaOH (едкий натр).
- В 1-й пробирке нет изменений — это хлорид натрия а) NaCl.
- Вторая пробирка
AlCl3 + 3NaOH = 3NaCl + Al(ОН)3v
Al3+ + 3ОН2- = Al(OH)3v
Видим белый студенистый осадок — значит это б) хлорид алюминия AlCl3.
- Третья пробирка
FeCl3 + 3 NaOH = 3 NaCl + Fe(OH)3v
Fe3+ + 3OH2- = Fe(OH)3v
Видим осадок бурого цвета — значит это в) хлорид железа (III) FeCl3.
Задача 1.
Докажем наличие Fe3+ с помощью раствора желтой кровяной соли K4[Fe(CN)6]:
2Fe2(SO4)3 + 3K4[Fe(CN)6] = Fe4[Fe(CN)6]3 v +6K2SO4;
3Fe3+ + 3[Fe(CN)6]4- = Fe4[Fe(CN)6]3v
Видим темно-синий осадок берлинской лазури.
Задача 2.
1. Превратим FeCl3 в гидроксид, взаимодействуя с NaOH(едкий натр):
FeCl3 + 3NaOH = Fe(OH)3v +3NaCl
Fe3+ + 3ОН- = Fe(OH)3v
Наблюдается выпадение бурого осадка
2. Слив раствор, прокипятим осадок:
2Fe(OH)3 –(t)- > Fe2O3 + 3H2O.
Наблюдается образование порошка цвета ржавчины.
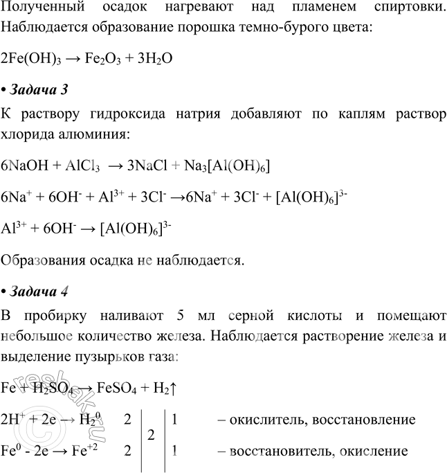
Задача 3.
Добавим к раствору хлорида алюминия AlCl3 избыток NaOH и немного подождем:
AlCl3 + 3NaOH = Al(ОН)3 + 3NaCl
Al(ОН)3 + 3NaOH = Na3[Al(OH)6]
Al3+ + 6ОН- = [Al(ОН)6]3-
Алюминий на воздухе покрывается оксидной пленкой, которая медленно растворяется в щелочи. В результате образуется алюминат натрия Na3[Al(OH)6].
Задача 4.
Сульфат железа (железный купорос) можно получить:
- взаимодействием железных опилок с раствором серной кислоты H2SO4:
Fe + H2SO4 = FeSO4 + Н2^
Fe°- 2e- = Fe0+2 - 1 восстановитель
Н2+ + 2е- = Н20 - 1 окислитель
- взаимодействием железных опилок с раствором сульфата меди СuSO4:
Fe + СuSO4 = FeSO4 + Cu^
Fe°- 2e- = Fe0+2 - 1 восстановитель
Cu+ + 2е- = Cu0 - 1 окислитель
