Практическая работа 4 ГДЗ Габриелян 9 класс (учебник 2013г) (Химия)
Практическая работа №4 Задача 1. 1. Наличие ионов водорода Н+ качественно подтверждает выделение водорода (Н2) при взаимодействии с H2SO4 цинком Zn:







Ниже вариант решения задания из учебника Габриелян 9 класс, Дрофа:
Практическая работа №4
Задача 1.
1. Наличие ионов водорода Н+ качественно подтверждает выделение водорода (Н2) при взаимодействии с H2SO4 цинком Zn:
Zn + H2SO4 = ZnSO4 + H2^
2. Наличие сульфат-ионов SO2" качественно подтверждает выпадение белого осадка сульфата бария BaSO4, не растворимого в кислотах и основаниях:
ВаCl2 + H2SO4 = BaSO4v +2НCl
Задача 2.
Видим выделение водорода.
Zn + H2SO4(разб) = ZnSO4 + Н2^
Zn - 2е- = Zn+2 - 1 восстановитель
2Н+ + 2е- = Н2 - 1 окислитель
Разбавленная серная кислота реагирует с металлами, как обычная минеральная кислота в отличие от концентрированной, где кислота ведет себя как кислота-окислитель, и реакция проходит по-другому.
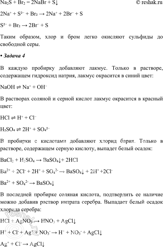
Задача 3.
В обоих пробирках наблюдается выпадение желтого осадка серы S.
Na2S + Cl2 = Sv+2NaCl
Na2S + Br2 = Sv+2NaBr
Хлорная и бромная вода — окислитель, поэтому сульфид окисляется до серы.
Задача 4.
Первая пробирка:
В растворе находится соляная кислота НCl, так как:
- при добавлении раствора AgNO3 наблюдается выпадение белого осадка
AgNO3 + НCl = HNO3 + AgClv
- при добавлении раствора Pb(NO3)2 наблюдается выпадение белого осадка
Pb(NO3)2 + 2 НCl = 2HNO3 + РЬCl2v
Вторая пробирка:
В растворе находится серная кислота H2SO4, так как при добавлении раствора ВаCl2 наблюдается выпадение белого осадка (с HCl Ba не взаимодействует).
ВаCl2 + H2SO4 = 2 НCl + BaSO4v
Третья пробирка:
В растворе находится гидроксид натрия (едкий натр) NaOH, так как:
- лакмус синеет, следовательно, это щелочная среда;
- при добавлении раствора MgCl2 видим выпадение белого осадка Mg(OH)2
MgCl2 + 2 NaOH = 2 NaCl + Mg(OH)2v
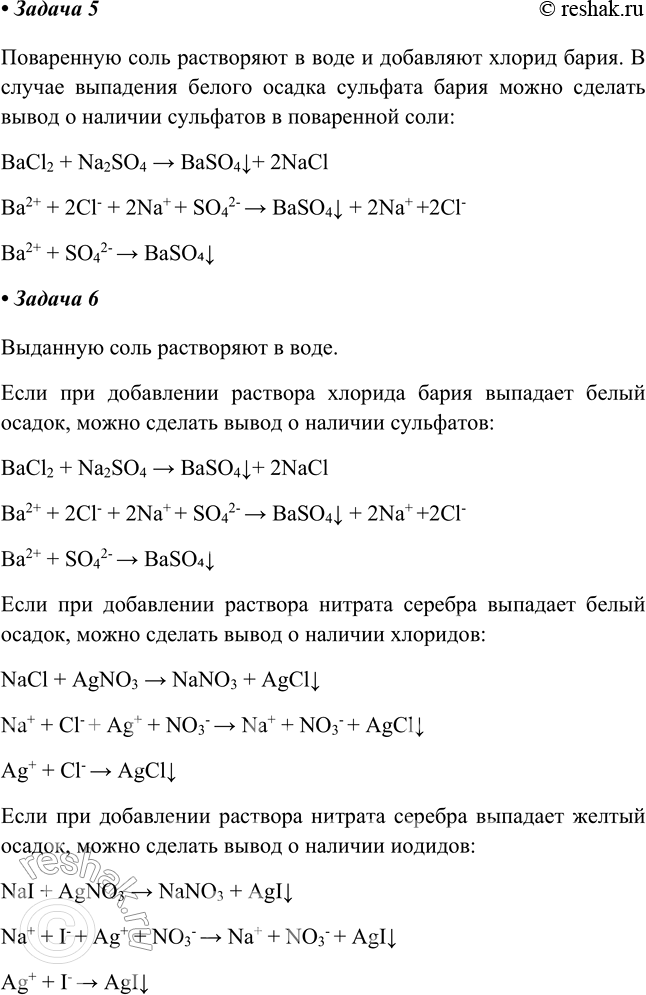
Задача 5.
Если поваренная соль NaCl содержит примесь сульфатов, то при взаимодействии с хлоридом бария будет выпадать белый осадок нерастворимый в кислотах и щелочах
Na2SO4 + BaCl2 = 2NaCl + BaSO4v
SO2-4 + Ва2+ = BaSO4v
Задача 6.
1) сульфат SO42-.
При взаимодействии с солями бария выпадает белый осадок. С хлоридом и иодидом реакция не идет.
SO42- + Ва2+ = BaSO4v
2) хлорид Сl-.
При взаимодействии с нитратом серебра выпадает белый осадок
Ag+ + Сl- = AgClv
3) бромид Вr-.
При взаимодействии с нитратом серебра выпадает желтый осадок
Ag+ + Br- = AgBrv
Задача 7.
1. Растворяем оксид меди в разбавленной серной кислоте
CuO + H2SO4 –t- > CuSO4 + Н2O
раствор окрасится в голубой цвет.
2. Переливаем полученный раствор в фарфоровую чашечку и продолжаем греть раствор, для того чтобы часть воды испарилась до появления слабой пленочки на поверхности раствора. После этого оставляем раствор охлаждаться. В растворе образуются кристаллы медного купороса
CuSO4 + 5 Н2O = CuSO4 • 5 Н2O.
Раствор можно профильтровать, и высушить кристаллы медного купороса.
Задача 8.
Воспользуемся раствором соляной кислоты.
- Первая пробирка:
Обнаруживаем сульфат натрия Na2SO4, так как при взаимодействии с соляной кислотой НCl ничего не наблюдается.
- Вторая пробирка:
Обнаруживаем сульфит натрия Na2SO3, так как при взаимодействии с соляной кислотой НCl выделяется газ с резким неприятным запахом сернистого газа.
Na2SO3 + 2НCl = 2NaCl + Н2O + SO2^
- Третья пробирка:
Обнаруживаем сульфид натрия Na2S. При взаимодействии с соляной кислотой выделяется сероводород H2S с запахом тухлых яиц
Na2S + 2НCl = 2NaCl + H2S^
