Вопрос 4 Параграф 14 ГДЗ Рудзитис 9 класс (2024) (Химия)
4. Охарактеризуйте способы получения галогенов. Какие из галогенов труднее, а какие легче выделить в свободном состоянии? Ответ 1 Фтор, из-за его высокой активности, сложнее всего выделить в свободном виде.


Ниже вариант решения задания из учебника Рудзитис, Фельдман 9 класс, Просвещение:
4. Охарактеризуйте способы получения галогенов. Какие из галогенов труднее, а какие легче выделить в свободном состоянии?
Ответ 1
Фтор, из-за его высокой активности, сложнее всего выделить в свободном виде. Единственный способ получения – электролиз фторидов.
Ответ 2
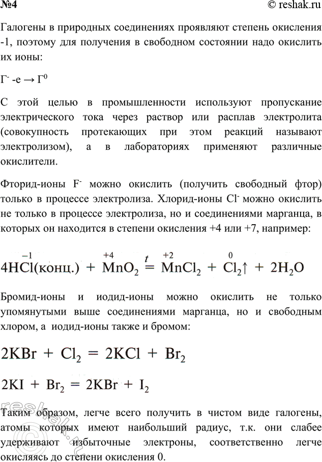
Галогены в природных соединениях проявляют степень окисления -1, поэтому для получения в свободном состоянии надо окислить их ионы:
Г- -e > Г0
С этой целью в промышленности используют пропускание электрического тока через раствор или расплав электролита (совокупность протекающих при этом реакций называют электролизом), а в лабораториях применяют различные окислители.
Фторид-ионы F- можно окислить (получить свободный фтор) только в процессе электролиза. Хлорид-ионы Cl- можно окислить не только в процессе электролиза, но и соединениями марганца, в которых он находится в степени окисления +4 или +7, например:
Бромид-ионы и иодид-ионы можно окислить не только упомянутыми выше соединениями марганца, но и свободным хлором, а иодид-ионы также и бромом:
Таким образом, легче всего получить в чистом виде галогены, атомы которых имеют наибольший радиус, т.к. они слабее удерживают избыточные электроны, соответственно легче окисляясь до степени окисления 0.
