Тест Задание 1 Параграф 15 ГДЗ Рудзитис 9 класс (2024) (Химия)
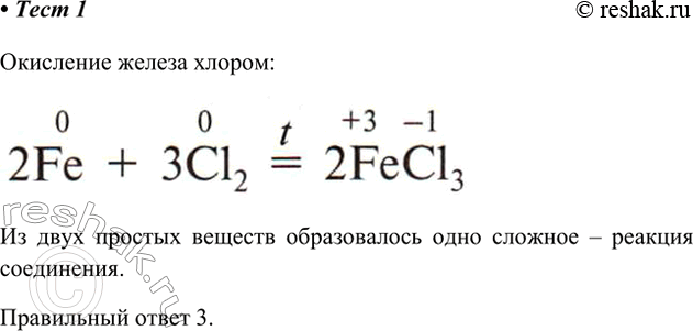
1. Реакция окисления железа хлором относится к реакциям 1) замещения 3) соединения 2) разложения 4) обмена Окисление железа хлором Из двух простых веществ образовалось одно сложное – реакция соединения.

Ниже вариант решения задания из учебника Рудзитис, Фельдман 9 класс, Просвещение:
1. Реакция окисления железа хлором относится к реакциям
1) замещения 3) соединения
2) разложения 4) обмена
Окисление железа хлором
Из двух простых веществ образовалось одно сложное – реакция соединения.
Правильный ответ 3.
