Вопрос 1 Параграф 20 ГДЗ Рудзитис 9 класс (2024) (Химия)
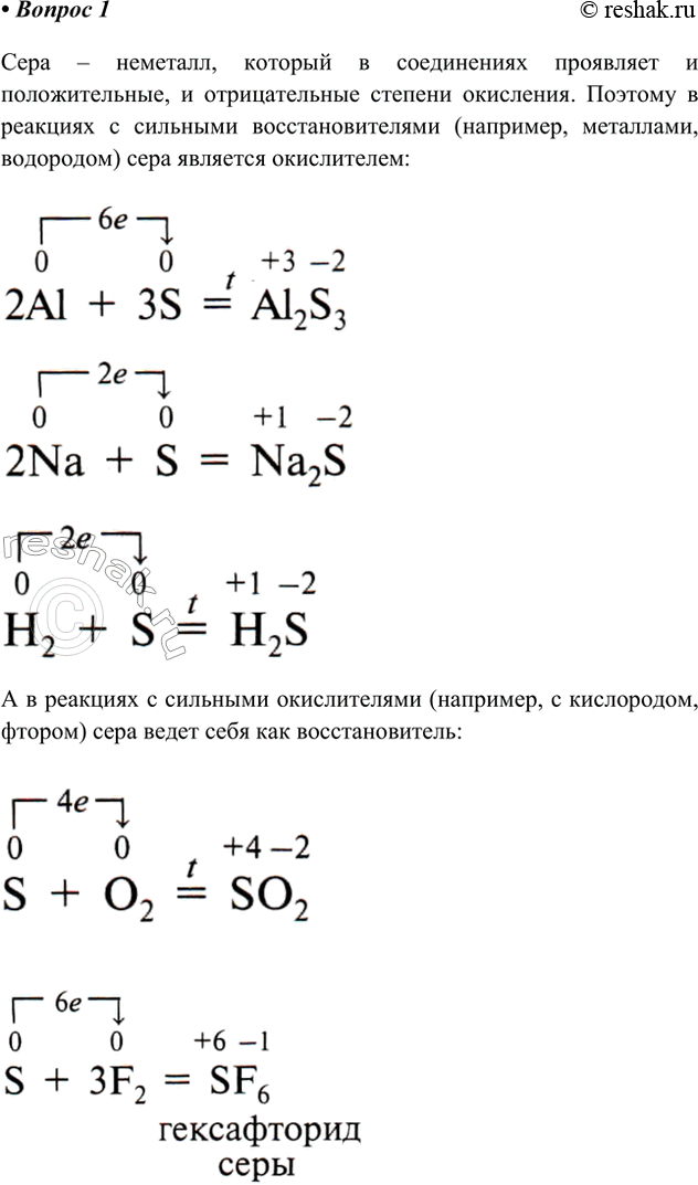
1. Объясните, в каких случаях сера может проявлять свойства окислителя, а в каких — восстановителя. Приведите примеры. Ответ 1 Сера – неметалл, который в соединениях проявляет и положительные, и отрицательные степени окисления.


Ниже вариант решения задания из учебника Рудзитис, Фельдман 9 класс, Просвещение:
1. Объясните, в каких случаях сера может проявлять свойства окислителя, а в каких — восстановителя. Приведите примеры.
Ответ 1
Сера – неметалл, который в соединениях проявляет и положительные, и отрицательные степени окисления. Поэтому в реакциях с сильными восстановителями (например, металлами, водородом) сера является окислителем
А в реакциях с сильными окислителями (например, с кислородом, фтором) сера ведет себя как восстановитель
Ответ 2
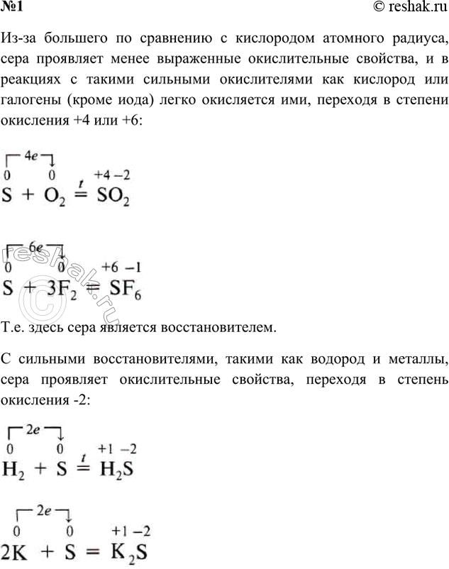
Из-за большего по сравнению с кислородом атомного радиуса, сера проявляет менее выраженные окислительные свойства, и в реакциях с такими сильными окислителями как кислород или галогены (кроме иода) легко окисляется ими, переходя в степени окисления +4 или +6
Т.е. здесь сера является восстановителем.
С сильными восстановителями, такими как водород и металлы, сера проявляет окислительные свойства, переходя в степень окисления -2
