Вопрос 5 Параграф 43 ГДЗ Рудзитис 9 класс (2024) (Химия)
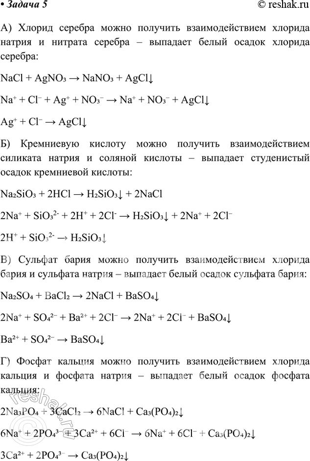
Задача 5. Пользуясь имеющимися растворами, получите: а) хлорид серебра; б) кремниевую кислоту; в) сульфат бария; г) фосфат кальция. Составьте уравнения соответствующих реакций в молекулярном, ионном и сокращённом ионном виде.

Ниже вариант решения задания из учебника Рудзитис, Фельдман 9 класс, Просвещение:
Задача 5. Пользуясь имеющимися растворами, получите: а) хлорид серебра; б) кремниевую кислоту; в) сульфат бария; г) фосфат кальция.
Составьте уравнения соответствующих реакций в молекулярном, ионном и сокращённом ионном виде.
А) Хлорид серебра можно получить взаимодействием хлорида натрия и нитрата серебра – выпадает белый осадок хлорида серебра:
NaCl + AgNO3 > NaNO3 + AgClv
Na+ + Cl- + Ag+ + NO3- > Na+ + NO3- + AgClv
Ag+ + Cl- > AgClv
Б) Кремниевую кислоту можно получить взаимодействием силиката натрия и соляной кислоты – выпадает студенистый осадок кремниевой кислоты:
Na2SiO3 + 2HCl > H2SiO3v + 2NaCl
2Na+ + SiO32- + 2H+ + 2Cl- > H2SiO3v + 2Na+ + 2Cl-
2H+ + SiO32- > H2SiO3v
В) Сульфат бария можно получить взаимодействием хлорида бария и сульфата натрия – выпадает белый осадок сульфата бария:
Na2SO4 + BaCl2 > 2NaCl + BaSO4v
2Na+ + SO42- + Ba2+ + 2Cl- > 2Na+ + 2Cl- + BaSO4v
Ba2+ + SO42- > BaSO4v
Г) Фосфат кальция можно получить взаимодействием хлорида кальция и фосфата натрия – выпадает белый осадок фосфата кальция:
2Na3PO4 + 3CaCl2 > 6NaCl + Ca3(PO4)2v
6Na+ + 2PO43- + 3Ca2+ + 6Cl- > 6Na+ + 6Cl- + Ca3(PO4)2v
3Ca2+ + 2PO43- > Ca3(PO4)2v
