Лабораторный опыт Параграф 8 ГДЗ Рудзитис 9 класс (2024) (Химия)
Лабораторный опыт. Реакции между растворами электролитов 1) В пробирку с раствором хлорида натрия прилейте раствор нитрата серебра(І) или нитрата свинца(II). Выпадает осадок.

Ниже вариант решения задания из учебника Рудзитис, Фельдман 9 класс, Просвещение:
Лабораторный опыт. Реакции между растворами электролитов
1) В пробирку с раствором хлорида натрия прилейте раствор нитрата серебра(І) или нитрата свинца(II). Выпадает осадок.
2) В пробирку с раствором карбоната натрия прилейте соляной кислоты. В результате реакции выделяется газ.
3) В пробирку с раствором азотной кислоты прилейте раствор гидроксида калия. В результате реакции выделяется теплота.
4) К раствору хлорида магния прилейте раствор сульфата натрия. Признаков химической реакции не наблюдается.
• Запишите уравнения проведённых реакций в молекулярном и ионном виде.
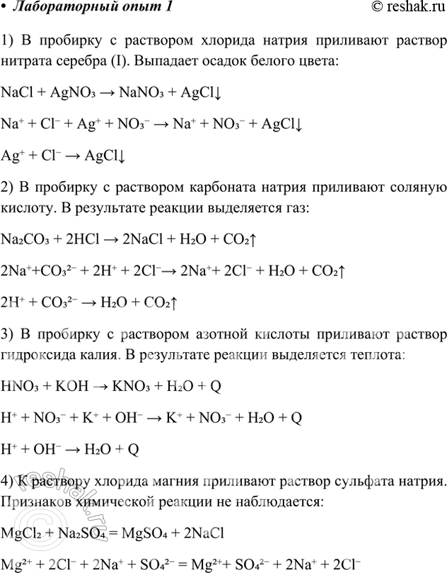
1) В пробирку с раствором хлорида натрия приливают раствор нитрата серебра (I). Выпадает осадок белого цвета:
NaCl + AgNO3 > NaNO3 + AgClv
Na+ + Cl- + Ag+ + NO3- > Na+ + NO3- + AgClv
Ag+ + Cl- > AgClv
2) В пробирку с раствором карбоната натрия приливают соляную кислоту. В результате реакции выделяется газ:
Na2CO3 + 2HCl > 2NaCl + H2O + CO2^
2Na++CO3 2- + 2H+ + 2Cl- > 2Na++ 2Cl- + H2O + CO2^
2H+ + CO3 2- > H2O + CO2^
3) В пробирку с раствором азотной кислоты приливают раствор гидроксида калия. В результате реакции выделяется теплота:
HNO3 + KOH > KNO3 + H2O + Q
H+ + NO3- + K+ + OH- > K+ + NO3- + H2O + Q
H+ + OH- > H2O + Q
4) К раствору хлорида магния приливают раствор сульфата натрия. Признаков химической реакции не наблюдается:
MgCl2 + Na2SO4 = MgSO4 + 2NaCl
Mg 2+ + 2Cl- + 2Na+ + SO4 2- = Mg 2+ + SO4 2- + 2Na+ + 2Cl-
