Упражнение 25 Повторение ГДЗ Мерзляк 10 класс Углубленный уровень (Алгебра)
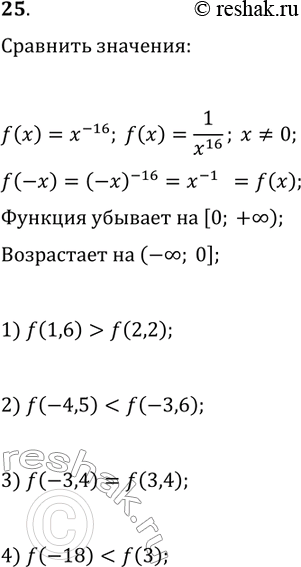
25. Функция задана формулой f(x)=x^(-16). Сравните: 1) f(1,6) и f(2,2); 3) f(-3,4) и f(3,4); 2) f(-4,5) и f(-3,6); 4) f(-18) и f(3).

Ниже вариант решения задания из учебника Мерзляк, Номировский, Поляков 10 класс, Просвещение:
25. Функция задана формулой f(x)=x^(-16). Сравните:
1) f(1,6) и f(2,2); 3) f(-3,4) и f(3,4);
2) f(-4,5) и f(-3,6); 4) f(-18) и f(3).
