Упражнение 173 Повторение ГДЗ Мерзляк 11 класс Базовый уровень (Алгебра)
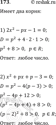
173. Докажите, что при любом значении р имеет два корня уравнение: 1) 2x^2-px-1=0; 2) x^2+px+p-3=0. *Цитирирование задания со ссылкой на учебник производится исключительно в учебных целях для лучшего понимания разбора решения задания.

Ниже вариант решения задания из учебника Мерзляк, Номировский, Полонский 11 класс, Просвещение:
173. Докажите, что при любом значении р имеет два корня уравнение:
1) 2x^2-px-1=0; 2) x^2+px+p-3=0.
