Упражнение 186 Повторение ГДЗ Мерзляк 11 класс Базовый уровень (Алгебра)
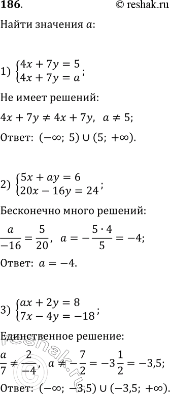
186. При каких значениях а система уравнений: 1) {4x+7y=5, 4x+7y=a} не имеет решений; 2) {5x+ay=6, 20x-16y=24} имеет бесконечно много решений; 3) {ax+2y=8, 7x-4y=-18} имеет единственное решение?

Ниже вариант решения задания из учебника Мерзляк, Номировский, Полонский 11 класс, Просвещение:
186. При каких значениях а система уравнений:
1) {4x+7y=5, 4x+7y=a} не имеет решений;
2) {5x+ay=6, 20x-16y=24} имеет бесконечно много решений;
3) {ax+2y=8, 7x-4y=-18} имеет единственное решение?
