Упражнение 420 Повторение ГДЗ Мерзляк 11 класс Базовый уровень (Алгебра)
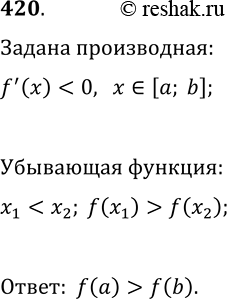
420. Известно, что для функции f и для любого числа х из промежутка [а; b] выполняется неравенство ftask(x) *Цитирирование задания со ссылкой на учебник производится исключительно в учебных целях для лучшего понимания разбора решения задания.
![Решение задачи: 420. Известно, что для функции f и для любого числа х из промежутка [а; b] выполняется неравенство ftask(x) *Цитирирование задания со ссылкой на учебник производится исключительно в учебных целях для лучшего понимания разбора решения задания.](solutions/algebra/11/647/1-420.png)
Ниже вариант решения задания из учебника Мерзляк, Номировский, Полонский 11 класс, Просвещение:
420. Известно, что для функции f и для любого числа х из промежутка [а; b] выполняется неравенство ftask(x)
