Упражнение 421 Повторение ГДЗ Мерзляк 11 класс Базовый уровень (Алгебра)
421. Найдите промежутки возрастания и убывания и точки экстремума функции: 1) f(x)=-8x^3-x^2+2x; 3) f(x)=x^5-5x^4+2; 2) f(x)=x^3+2x-10; 4) f(x)=x/4+4/x; 5) f(x)=x^2+1/x^2; 9) f(x)=x/e-e^x;





Ниже вариант решения задания из учебника Мерзляк, Номировский, Полонский 11 класс, Просвещение:
421. Найдите промежутки возрастания и убывания и точки экстремума функции:
1) f(x)=-8x^3-x^2+2x; 3) f(x)=x^5-5x^4+2;
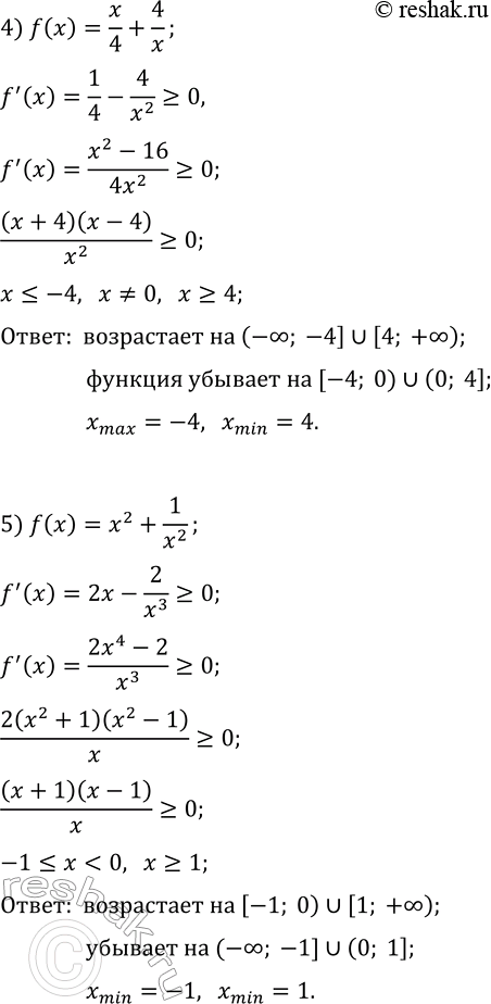
2) f(x)=x^3+2x-10; 4) f(x)=x/4+4/x;
5) f(x)=x^2+1/x^2; 9) f(x)=x/e-e^x;
6) f(x)=(5-2x)/(x^2-4); 10) f(x)=x^2-8ln(x);
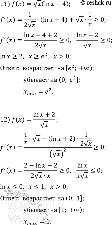
7) f(x)=x^3/(x^3+8); 11) f(x)=vx(ln(x)-4);
8) f(x)=(1-x)e^(-x); 12) f(x)=(ln(x)+2)/vx.
