Работа 1.1 Задание 3 ГДЗ Семакин 11 класс (Информатика)
Задание 3. Построение графов классификаций. Уровень 1 Вариант 1. Используя графические средства, воспроизведите схему, отражающую классификацию геометрических объектов. Для создания графа использовался онлайн-редактор https://app.diagrams.net/ Сохраненный файл можно вставить в редактор и продолжить работу.



Ниже вариант решения задания из учебника Семакин, Хеннер, Шеина 11 класс, Просвещение:
Задание 3. Построение графов классификаций.
Уровень 1
Вариант 1. Используя графические средства, воспроизведите схему, отражающую классификацию геометрических объектов.
Для создания графа использовался онлайн-редактор
https://app.diagrams.net/
Сохраненный файл можно вставить в редактор и продолжить работу.
Сохраненный файл:
Геометр_объем.drawio
Уровень 2
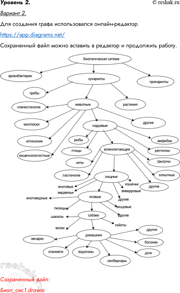
Вариант 2. Постройте граф классификации биологической системы по следующему описанию.
Согласно биологической классификации, выделяют три империи (надцарства): археобактерии, эукариоты и прокариоты. К империи эукариотов относятся царства грибов, растений и животных. К царству животных относятся типы членистоногих, моллюсков, иглокожих, кишечнополостных, хордовых и др. К типу хордовых относятся классы рыб, амфибий, рептилий, млекопитающих, птиц. К классу млекопитающих относятся отряды китов, ластоногих, хищных, грызунов, копытных и др. К отряду хищных относятся семейства медвежьих, енотовых, псовых, виверровых, кошачьих и др. К семейству псовых относятся роды лисиц, енотовидных собак, собак, фенеков, песцов и др. К роду собак относятся виды собак домашних, волков, шакалов, койотов. К виду собак домашних относятся овчарки, спаниели, водолазы, сенбернары, доги, болонки и др.
Вариант 2.
Для создания графа использовался онлайн-редактор
https://app.diagrams.net/
Сохраненный файл можно вставить в редактор и продолжить работу.
Сохраненный файл:
Биол_сис1.drawio
Вариант 3. Постройте граф классификации в русском языке по следующему описанию.
Предложения в русском языке классифицируются по составу, по интонации и по цели высказывания. По составу предложения делятся на нераспространенные и распространенные. Нераспространенные предложения состоят только из двух членов: подлежащего и сказуемого. Пример нераспространенного предложения: «Птицы прилетели». Распространенные предложения состоят из подлежащего, сказуемого и второстепенных членов предложения. Пример распространенного предложения: «Ранней весной прилетели первые птицы».
По интонации предложения делятся на восклицательные («Пришла весна!») и невосклицательные («Пришла весна.»).
По цели высказывания предложения делятся на повествовательные, вопросительные и побудительные. Повествовательное предложение: «Мы собрали много грибов и ягод.». Вопросительное предложение: «Вы собрали много грибов и ягод?». Побудительное предложение: «Собирайте грибы и ягоды!».
Для создания графа использовался онлайн-редактор
https://app.diagrams.net/
Сохраненный файл можно вставить в редактор и продолжить работу.
Сохраненный файл:
Предложение.drawio
