Упражнение 543 ГДЗ Лукашик 7-9 класс по физике (Физика)
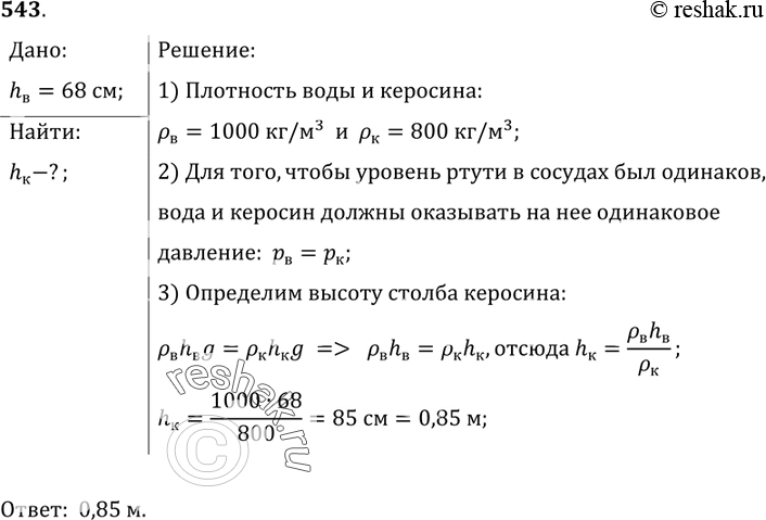
543*. В сообщающихся сосудах находятся ртуть и вода (рис. 149). Высота столба воды 68 см. Какой высоты столб керосина следует налить в левое колено, чтобы ртуть установилась на одинаковом уровне?

Ниже вариант решения задания из учебника Лукашик, Иванова 7 класс, Просвещение:
543*. В сообщающихся сосудах находятся ртуть и вода (рис. 149). Высота столба воды 68 см. Какой высоты столб керосина следует налить в левое колено, чтобы ртуть установилась на одинаковом уровне?
