Упражнение 304 ГДЗ Лукашик 7-9 класс по физике (Физика)
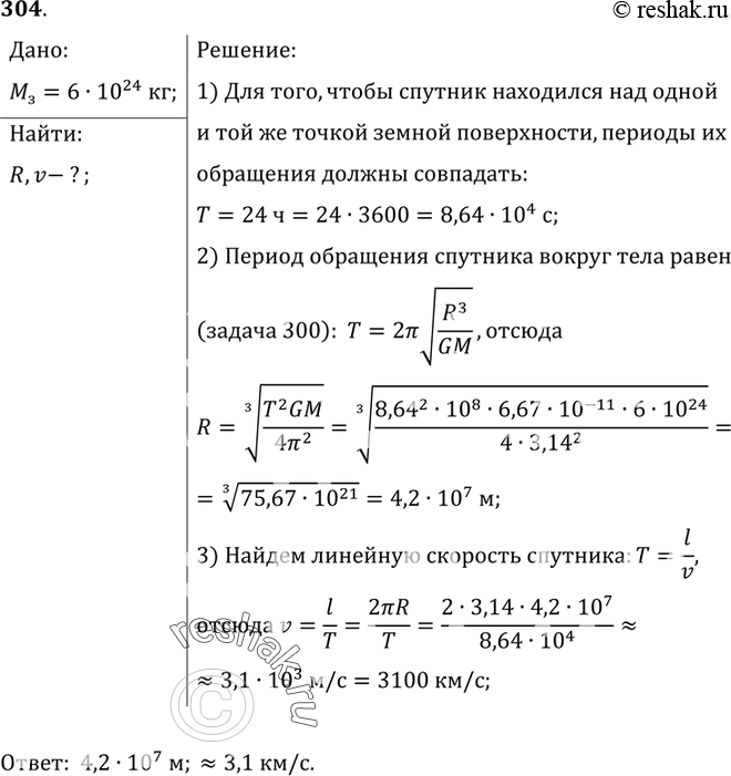
304*. На какое расстояние от центра Земли должен быть запущен синхронный спутник, т. е. спутник, висящий над одной и той же точкой земной поверхности?

Ниже вариант решения задания из учебника Лукашик, Иванова 7 класс, Просвещение:
304*. На какое расстояние от центра Земли должен быть запущен синхронный спутник, т. е. спутник, висящий над одной и той же точкой земной поверхности? Определите линейную скорость спутника при обращении по орбите.
