Упражнение 363 ГДЗ Лукашик 7-9 класс по физике (Физика)
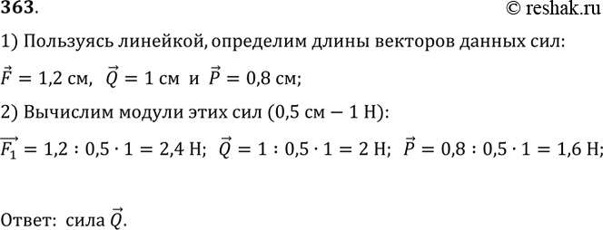
363. Какая из сил, изображенных на рисунке 79, равна 2 Н (масштаб: 0,5 см — 1 Н)?

Ниже вариант решения задания из учебника Лукашик, Иванова 7 класс, Просвещение:
363. Какая из сил, изображенных на рисунке 79, равна 2 Н (масштаб: 0,5 см — 1 Н)?
