Упражнение 455 ГДЗ Лукашик 7-9 класс по физике (Физика)
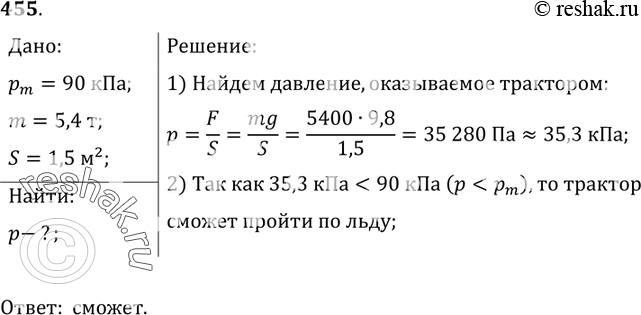
455. Толщина льда такова, что лед выдерживает давление 90 кПа. Пройдет ли по этому льду трактор массой 5,4 т, если он опирается на гусеницы общей площадью 1,5 м2?


Ниже вариант решения задания из учебника Лукашик, Иванова 7 класс, Просвещение:
455. Толщина льда такова, что лед выдерживает давление 90 кПа. Пройдет ли по этому льду трактор массой 5,4 т, если он опирается на гусеницы общей площадью 1,5 м2?
