№174 ГДЗ Рымкевич 10-11 класс (Физика)
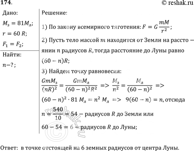
Среднее расстояние между центрами Земли и Луны равно 60 земным радиусам, а масса Луны в 81 раз меньше массы Земли. В какой точке отрезка, соединяющего центры Земли и Луны, тело будет притягиваться ими с одинаковой силой?



Ниже вариант решения задания из учебника Рымкевич 10-11 класс, Дрофа:
Среднее расстояние между центрами Земли и Луны равно 60 земным радиусам, а масса Луны в 81 раз меньше массы Земли. В какой точке отрезка, соединяющего центры Земли и Луны, тело будет притягиваться ими с одинаковой силой?
