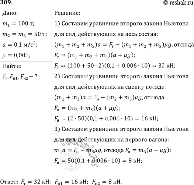
№309 ГДЗ Рымкевич 10-11 класс (Физика)
Маневровый тепловоз массой 100 т тянет два вагона массой по 50 т каждый с ускорением 0,1 м/с2. Найти силу тяги тепловоза и силу натяжения сцепок, если коэффициент сопротивления движению равен 0,006.




Ниже вариант решения задания из учебника Рымкевич 10-11 класс, Дрофа:
Маневровый тепловоз массой 100 т тянет два вагона массой по 50 т каждый с ускорением 0,1 м/с2. Найти силу тяги тепловоза и силу натяжения сцепок, если коэффициент сопротивления движению равен 0,006.
