№349 ГДЗ Рымкевич 10-11 класс (Физика)
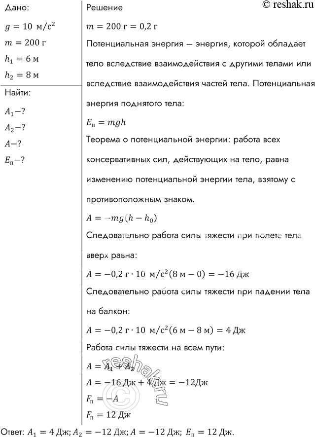
На балкон, расположенный на высоте 6 м, бросили с поверхности земли предмет массой 200 г. Во время полета он достиг максимальной высоты 8 м от поверхности земли.



Ниже вариант решения задания из учебника Рымкевич 10-11 класс, Дрофа:
На балкон, расположенный на высоте 6 м, бросили с поверхности земли предмет массой 200 г. Во время полета он достиг максимальной высоты 8 м от поверхности земли. Определить работу силы тяжести при полете предмета вверх, вниз и на всем пути. Найти результирующее изменение потенциальной энергии.
