№397 ГДЗ Рымкевич 10-11 класс (Физика)
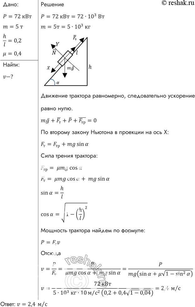
Трактор типа Т-150 имеет тяговую мощность (мощность на крюке) 72 кВт. С какой скоростью может тянуть этот трактор прицеп массой 5 т на подъем 0,2 при коэффициенте сопротивления 0,4?



Ниже вариант решения задания из учебника Рымкевич 10-11 класс, Дрофа:
Трактор типа Т-150 имеет тяговую мощность (мощность на крюке) 72 кВт. С какой скоростью может тянуть этот трактор прицеп массой 5 т на подъем 0,2 при коэффициенте сопротивления 0,4?
