№423 ГДЗ Рымкевич 10-11 класс (Физика)
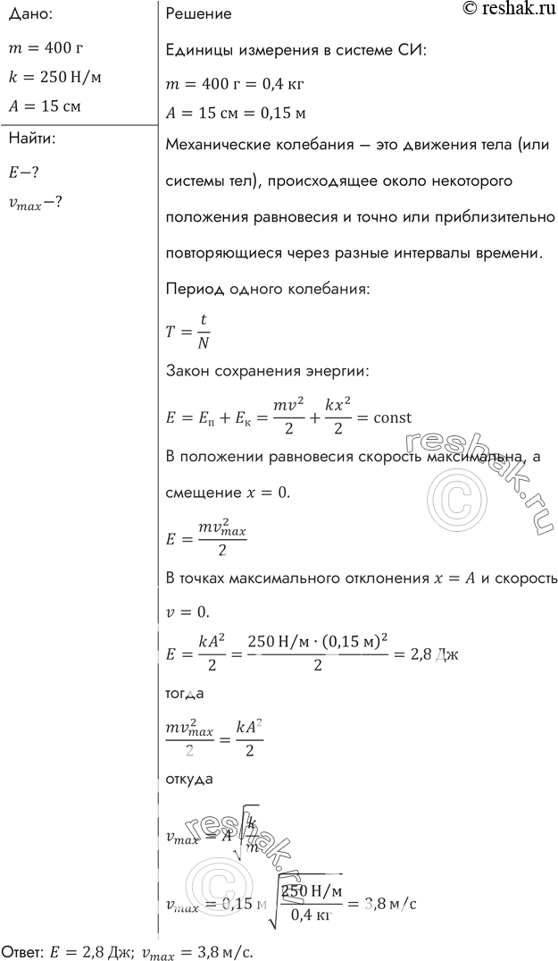
Груз массой 400 г совершает колебания на пружине жесткостью 250 Н/м. Амплитуда колебаний 15 см. Найти полную механическую энергию колебаний и наибольшую скорость движения груза.


Ниже вариант решения задания из учебника Рымкевич 10-11 класс, Дрофа:
Груз массой 400 г совершает колебания на пружине жесткостью 250 Н/м. Амплитуда колебаний 15 см. Найти полную механическую энергию колебаний и наибольшую скорость движения груза.
