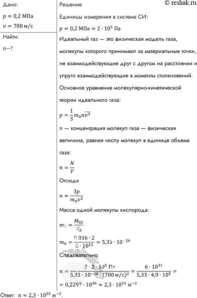
№474 ГДЗ Рымкевич 10-11 класс (Физика)
Найти концентрацию молекул кислорода, если при давлении 0,2 МПа средняя квадратичная скорость его молекул равна 700 м/с.



Ниже вариант решения задания из учебника Рымкевич 10-11 класс, Дрофа:
Найти концентрацию молекул кислорода, если при давлении 0,2 МПа средняя квадратичная скорость его молекул равна 700 м/с.
