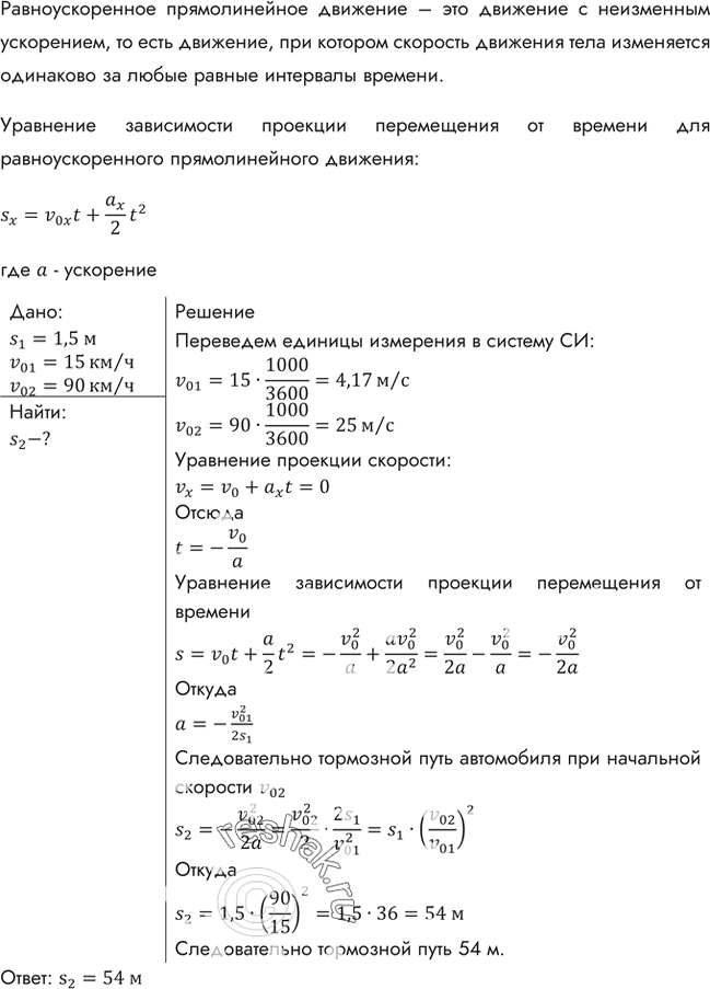
№71 ГДЗ Рымкевич 10-11 класс (Физика)
При скорости v1 = 15 км/ч тормозной путь автомобиля равен s1 = 1,5 м. Каким будет тормозной путь s2 при скорости v2 = 90 км/ч?



Ниже вариант решения задания из учебника Рымкевич 10-11 класс, Дрофа:
При скорости v1 = 15 км/ч тормозной путь автомобиля равен s1 = 1,5 м. Каким будет тормозной путь s2 при скорости v2 = 90 км/ч? Ускорение в обоих случаях одно и то же.
