№761 ГДЗ Рымкевич 10-11 класс (Физика)
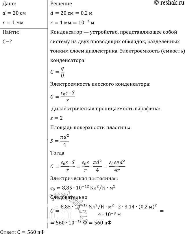
Найти емкость плоского конденсатора, состоящего из двух круглых пластин диаметром 20 см, разделенных парафиновой прослойкой толщиной 1 мм.


Ниже вариант решения задания из учебника Рымкевич 10-11 класс, Дрофа:
Найти емкость плоского конденсатора, состоящего из двух круглых пластин диаметром 20 см, разделенных парафиновой прослойкой толщиной 1 мм.
