№820 ГДЗ Рымкевич 10-11 класс (Физика)
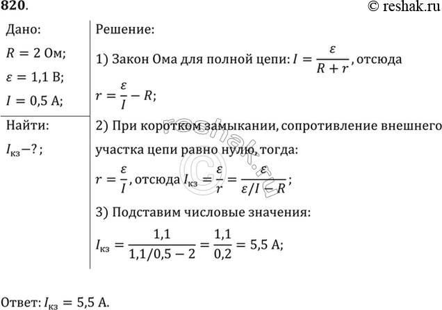
В проводнике сопротивлением 2 Ом, подключенном к элементу с ЭДС 1,1 В, сила тока равна 0,5 А. Какова сила тока при коротком замыкании элемента?



Ниже вариант решения задания из учебника Рымкевич 10-11 класс, Дрофа:
В проводнике сопротивлением 2 Ом, подключенном к элементу с ЭДС 1,1 В, сила тока равна 0,5 А. Какова сила тока при коротком замыкании элемента?
