№884 ГДЗ Рымкевич 10-11 класс (Физика)
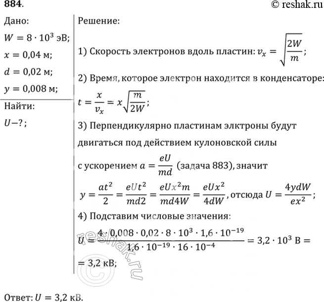
В электронно-лучевой трубке поток электронов с кинетической энергией WK=8 кэВ движется между пластинами плоского конденсатора длиной х = 4 см. Расстояние между пластинами d= 2 см.




Ниже вариант решения задания из учебника Рымкевич 10-11 класс, Дрофа:
В электронно-лучевой трубке поток электронов с кинетической энергией WK=8 кэВ движется между пластинами плоского конденсатора длиной х = 4 см. Расстояние между пластинами d= 2 см. Какое напряжение надо подать на пластины конденсатора, чтобы смещение электронного пучка на выходе из конденсатора оказалось равным у = 0,8 см?
