Упражнение 174 ГДЗ Мерзляк Полонский 5 класс (Математика)
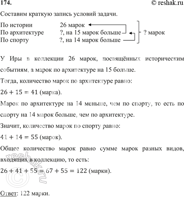
174. У Иры в коллекции есть 26 марок, посвящённых историческим событиям, а также марки, посвящённые архитектуре и спорту. Марок по архитектуре у неё на 15 больше, чем по истории, и на 14 меньше, чем на спортивную тему.


Ниже вариант решения задания из учебника Мерзляк, Полонский, Якир 5 класс, Вентана-Граф:
174. У Иры в коллекции есть 26 марок, посвящённых историческим событиям, а также марки, посвящённые архитектуре и спорту. Марок по архитектуре у неё на 15 больше, чем по истории, и на 14 меньше, чем на спортивную тему. Сколько марок в коллекции у Иры?
