Упражнение 77 Рабочая тетрадь №1 ГДЗ Мерзляк Полонский 5 класс (Математика)
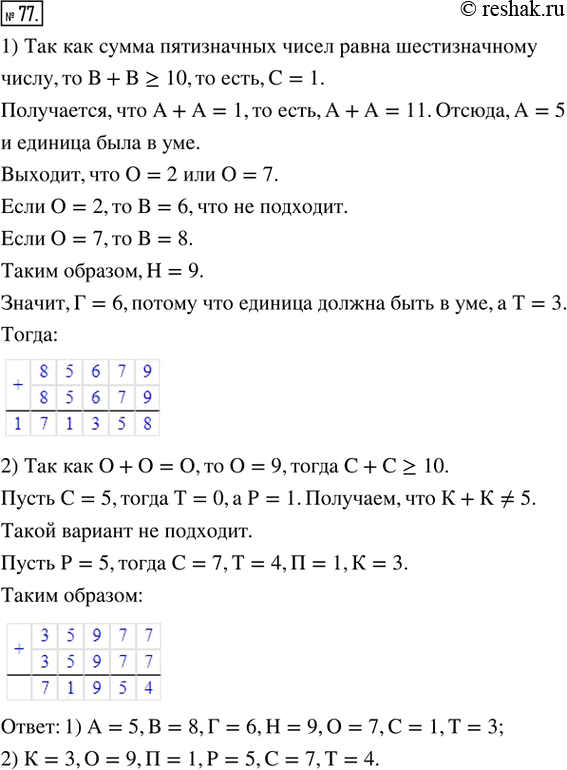
77. Решите числовой ребус. 1) ВАГОН + ВАГОН = СОСТАВ; 2) КРОСС + КРОСС = СПОРТ.

Ниже вариант решения задания из учебника Мерзляк, Полонский, Якир 5 класс, Вентана-Граф:
77. Решите числовой ребус.
1) ВАГОН + ВАГОН = СОСТАВ; 2) КРОСС + КРОСС = СПОРТ.
