Упражнение 577 ГДЗ Никольский Потапов 5 класс (Математика)
577. Считают, что если многоугольники равны, то их площади равны; если многоугольник составлен из нескольких многоугольников, то его площадь равна сумме площадей составляющих его многоугольников.

Ниже вариант решения задания из учебника Никольский, Потапов, Решетников 5 класс, Просвещение:
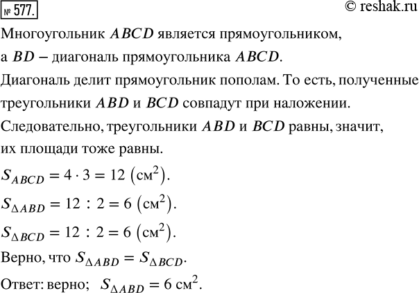
577. Считают, что если многоугольники равны, то их площади равны; если многоугольник составлен из нескольких многоугольников, то его площадь равна сумме площадей составляющих его многоугольников. На рисунке 121 изображён прямоугольник ABCD. Верно ли, что площади треугольников ABD и CDB равны? Чему равна площадь треугольника ABD?
