Упражнение 67 ГДЗ Дорофеев Шарыгин 6 класс (Математика)
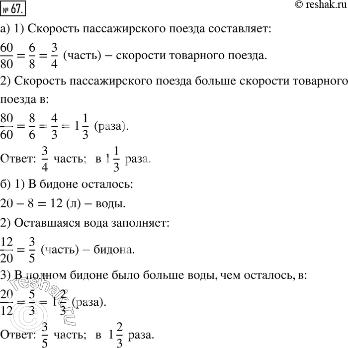
67. а) Скорость товарного поезда 60 км/ч, а скорость пассажирского - 80 км/ч. Какую часть скорости пассажирского поезда составляет скорость товарного поезда?

Ниже вариант решения задания из учебника Дорофеев, Шарыгин, Суворова 6 класс, Просвещение:
67. а) Скорость товарного поезда 60 км/ч, а скорость пассажирского - 80 км/ч. Какую часть скорости пассажирского поезда составляет скорость товарного поезда? Во сколько раз скорость пассажирского поезда больше скорости товарного?
б) Из 20-литрового бидона, наполненного водой, отлили 8 л. Какую часть бидона заполняет оставшаяся в нём вода? Во сколько раз воды в полном бидоне было больше, чем осталось?
