Упражнение 574 ГДЗ Муравин 6 класс (Математика)
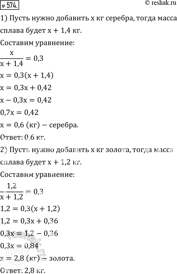
574. Одним из первых сплавов, который люди стали оспользовать, был электр - сплав золота с серебром, в котором процентное содержание серебра составляло 20-30 %.

Ниже вариант решения задания из учебника Муравин, Муравина 6 класс, Дрофа:
574. Одним из первых сплавов, который люди стали оспользовать, был электр - сплав золота с серебром, в котором процентное содержание серебра составляло 20-30 %.
1) Сколько килограммов серебра нужно добавить к 1,4 кг золота, чтобы получить электр с содержанием серебра, равным 30 %?
2) Сколько килограммов золота нужно добавить к 1,2 кг серебра, чтобы получить электр с содержанием серебра 30 %?
