Упражнение 882 ГДЗ Никольский Потапов 6 класс (Математика)
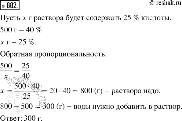
882. Имеется 500 г раствора, содержащего 40 % кислоты. Сколько воды требуется добавить в раствор, чтобы он стал содержать 25 % кислоты?

Ниже вариант решения задания из учебника Никольский, Потапов, Решетников 6 класс, Просвещение:
882. Имеется 500 г раствора, содержащего 40 % кислоты. Сколько воды требуется добавить в раствор, чтобы он стал содержать 25 % кислоты?
