Упражнение 477 ГДЗ Дорофеев Суворова 7 класс (Алгебра)
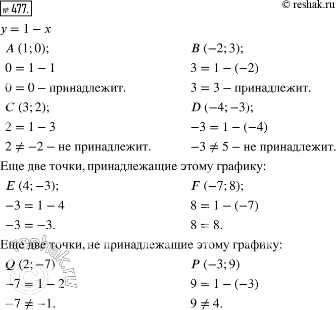
477 Принадлежит ли графику зависимости, заданной равенством у = 1-х, точка А( 1; 0)? В(-2; 3)? С(3; 2)? D(-4; -3)? Назовите координаты ещё двух точек, принадлежащих этому графику, и двух точек, не принадлежащих ему.

Ниже вариант решения задания из учебника Дорофеев, Суворова, Бунимович 10-11 класс, Просвещение:
477 Принадлежит ли графику зависимости, заданной равенством у = 1-х, точка А( 1; 0)? В(-2; 3)? С(3; 2)? D(-4; -3)? Назовите координаты ещё двух точек, принадлежащих этому графику, и двух точек, не принадлежащих ему.
