Упражнение 49 ГДЗ Дорофеев Суворова 7 класс (Алгебра)
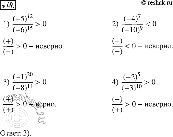
49 Верно или неверно Какое из неравенств верно? 1) (-5)2/(-6)15 >0; 2) (-4)7/(-10)9 3) (-1)20/(-8)14 >0; 4) (-2)5/(-3)10 >0;

Ниже вариант решения задания из учебника Дорофеев, Суворова, Бунимович 10-11 класс, Просвещение:
49 Верно или неверно Какое из неравенств верно?
1) (-5)2/(-6)15 >0;
2) (-4)7/(-10)9
3) (-1)20/(-8)14 >0;
4) (-2)5/(-3)10 >0;
