Упражнение 18.9 ГДЗ Мордкович Семенов 7 класс (Алгебра)
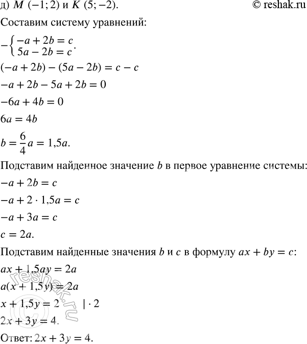
18.9. Прямая у = kx + m проходит через точки М и К. Составьте уравнение прямой и запишите его в виде ах + by = с, где а, b, с — целые числа.






Ниже вариант решения задания из учебника Мордкович, Семенов, Александрова 7 класс, Бином:
18.9. Прямая у = kx + m проходит через точки М и К. Составьте уравнение прямой и запишите его в виде ах + by = с, где а, b, с — целые числа.
а) М(— 1; 4), К(2; -1); г) М(-6; 2), К(1; 3);
б) M(7; -5), K(-3; 4); д) М(-1; 2), K(5; -2);
в) М(2; 3), К(-3; 2); е) М(3; 7), K(-5; 1).
