Упражнение 588 ГДЗ Мерзляк 8 класс (Алгебра)
588. Запишите в порядке убывания числа: 8; корень 62; 7,9; корень 65; 8,2.



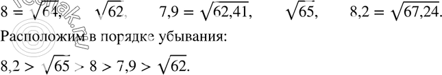
Ниже вариант решения задания из учебника Мерзляк, Полонская, Якир 8 класс, Вентана-Граф:
588. Запишите в порядке убывания числа: 8; корень 62; 7,9; корень 65; 8,2.
