Упражнение 700 ГДЗ Мерзляк 8 класс (Алгебра)
700. Имеется лом сплавов двух сортов, которые содержат 5% и 45% никеля соответственно. Сколько металлолома каждого из этих сортов нужно взять, чтобы получить 120 т сплава с 30-процентным содержанием никеля?




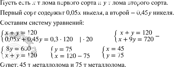
Ниже вариант решения задания из учебника Мерзляк, Полонская, Якир 8 класс, Вентана-Граф:
700. Имеется лом сплавов двух сортов, которые содержат 5% и 45% никеля соответственно. Сколько металлолома каждого из этих сортов нужно взять, чтобы получить 120 т сплава с 30-процентным содержанием никеля?
