Упражнение 25.2 ГДЗ Мерзляк Поляков 8 класс (Алгебра)
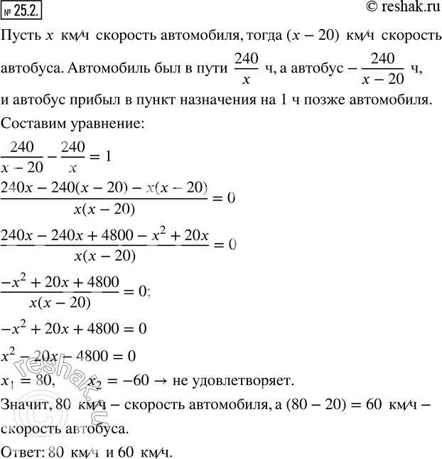
25.2. Из одного города в другой, расстояние между которыми равно 240 км, выехали одновременно автобус и автомобиль. Автобус двигался со скоростью на 20 км/ч меньшей, чем автомобиль, и прибыл в пункт назначения на 1 ч позже автомобиля.

Ниже вариант решения задания из учебника Мерзляк, Поляков 8 класс, Вентана-Граф:
25.2. Из одного города в другой, расстояние между которыми равно 240 км, выехали одновременно автобус и автомобиль. Автобус двигался со скоростью на 20 км/ч меньшей, чем автомобиль, и прибыл в пункт назначения на 1 ч позже автомобиля. Найдите скорость автомобиля и скорость автобуса.
