Упражнение 822 ГДЗ Дорофеев Суворова 8 класс (Алгебра)
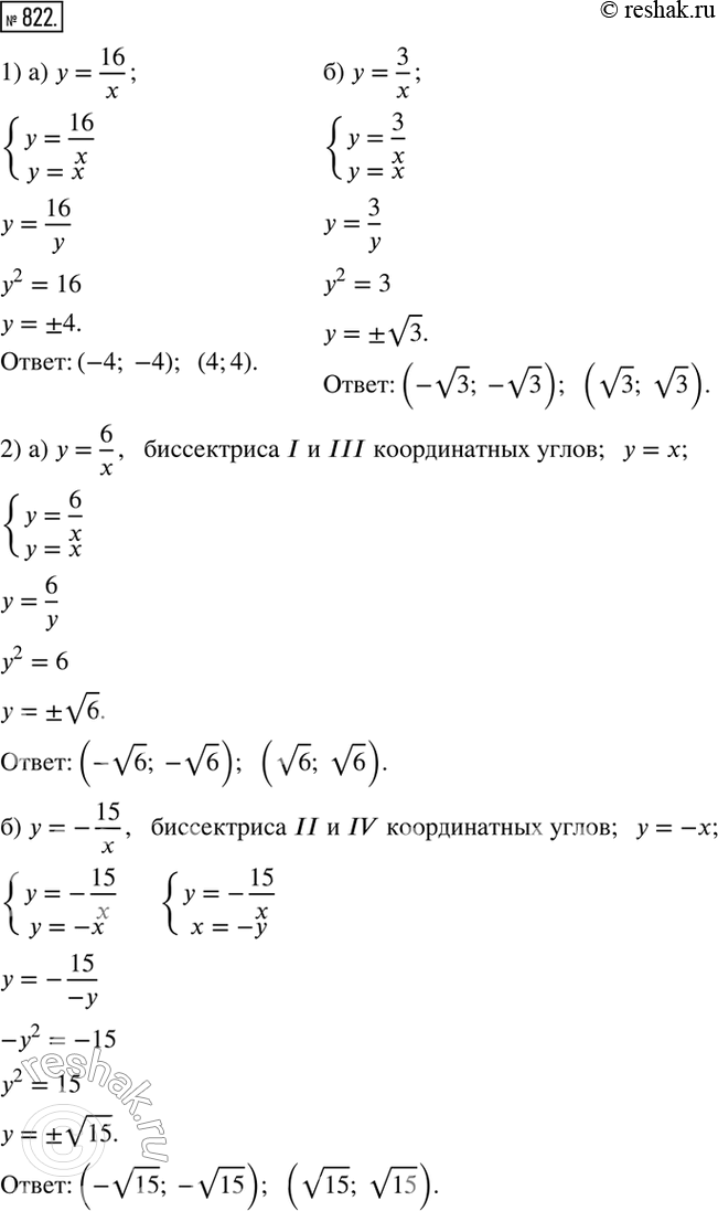
822. 1) Найдите координаты точек с равными абсциссой и ординатой, через которые проходит график функции: а) y=16/x; б) y=3/x. 2) Определите координаты точек, в которых:

Ниже вариант решения задания из учебника Дорофеев, Суворова, Бунимович 8 класс, Просвещение:
822. 1) Найдите координаты точек с равными абсциссой и ординатой, через которые проходит график функции: а) y=16/x; б) y=3/x.
2) Определите координаты точек, в которых:
а) биссектриса I и III координатных углов пересекает график функции y=6/x;
б) биссектриса II и IV координатных углов пересекает график функции y=-15/x.
