Упражнение 344 ГДЗ Мерзляк 9 класс (Алгебра)
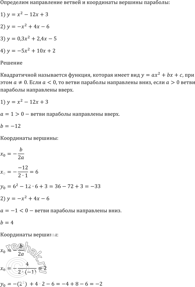
344. Определите направление ветвей и координаты вершины параболы: 1) у = х^2 - 12х + 3; 2) у = -х^2 + 4х - 6;



Ниже вариант решения задания из учебника Мерзляк, Полонская, Якир 9 класс, Вентана-Граф:
344. Определите направление ветвей и координаты вершины параболы:
1) у = х^2 - 12х + 3;
2) у = -х^2 + 4х - 6;
3) у = 0,3x^2 + 2,4x - 5;
4) у = -5х^2 + 10х + 2.
